| Autore |
Discussione  |
|
|
Baz
Utente Attivo
  

643 Messaggi |
Inserito il - 27/07/2010 : 13:07:55
|
Vi risulta che le classiche lampadine da fanale siano sempre più introvabili ?? Io ho un dinamo nel mozzo che a pedalata assistita diventa un ammazzalampadine, ora ne ho provata una da 12w che sembra essere abbastanza dura a morire, ma secondo l'elettricista è una "lampadina da collezione" !!!!??? Sono sulla strada sbagliata ? faccio prima a comprare un fanale a LED ?
|
|
|
oloturia
Utente Normale

Emilia Romagna
96 Messaggi |
Inserito il - 27/07/2010 : 15:27:29
|
io mi farei un pò di scorta di quelle a filamento, cercale ci sono sicuramente. |
 |
|
|
tittopower
Utente Senior
   

Emilia Romagna
1594 Messaggi |
Inserito il - 27/07/2010 : 15:28:56
|
| Stavo pensando di prendere un mozzo dinamo anche io, quindi mi dovrò attrezzare per circuito apposito per non cuocere le lampadine, sai per caso che potenza ha e quanti volt genera il mozzo ? |
Bottecchia TX50 + BPM rear 250W + 38120 x 14 central + CA + linear torque -- muletto: esperia + SWXU 250W front + LiPo 36V/5Ah -- Battery managed by Robbe E1 & Graupner UDP45 --- Rockrider 9.1 + BPM 250W + nanotech 10Ah + Linear torque |
 |
|
|
Baz
Utente Attivo
  

643 Messaggi |
Inserito il - 28/07/2010 : 09:24:24
|
non ho sottomano i dati ma generalmente si usano lampadine da 6v 3w Non serve un circuito apposito ma delle lampadine a maggior wattaggio NB eventualmente ne ho uno nuovo ancora in scatola da vendere a 36 raggi... |
 |
|
|
necknecks
Moderatore
   
Campania
1417 Messaggi |
Inserito il - 28/07/2010 : 10:37:38
|
Mah, spulciando sul web vedo che man mano stanno apparendo "lampadine" aventi dimensioni, zoccoli e tensioni di lavoro compatibili con le precedenti lampadine a filamento (di qualsivoglia tipo), ma che hanno grappolini di led più o meno nutriti. Tra i vantaggi di queste lampadine i consumi generalmente più bassi oppure, a parità di consumo, rese luminose più elevate. Insomma, personalmente non mo sento abbandonato per la mancanza delle vecchie lampadine... Se non trovi ancora il tuo formato è solo questione di tempo.
|
_________________________________ Know your machine... Enjoy Racing (Dennj LiIon 7s15p) 07/07 - HopTown Electra Glide 12/10 - Helkama e2800 04/08 |
 |
|
|
pixbuster
Amministratore
    
fondatore

Veneto
12376 Messaggi |
Inserito il - 29/07/2010 : 00:02:42
|
I fanali con le lampadine classiche da alimentare con le dinamo (che in realtà sono alternatori e producono corrente alternata) sono spesso dotati di una coppia di diodi "zener" che limitano la tensione massima (dissipandola) ; si evita così la bruciatura
i fanali della Busch&Muller e anche gli Horizon della Axa-Basta questi diodi li hanno
Personalmente non vedo troppo bene i grappolini di led a meno che non siano dichiarati i lumen che producono (30-60)
E, sempre personalmente, passerei a fanali a led che consumano cinque volte di meno (facendo fare meno sforzo per azionare la dinamo) o meglio ancora con le batterie ricaricabili così restano accesi anche a velocità molto basse (perciò durante le manovre) e da fermi per non farsi investire quando si è agli incroci
|
Pix su Frisbee Atlas, su pieghevole 20" Kawasaki con kit Bafang centrale e su Cargo muscolare "artigianale"
|
 |
|
|
Baz
Utente Attivo
  

643 Messaggi |
Inserito il - 29/07/2010 : 10:19:41
|
| pixbuster ha scritto:
I fanali con le lampadine classiche da alimentare con le dinamo (che in realtà sono alternatori e producono corrente alternata) sono spesso dotati di una coppia di diodi "zener" che limitano la tensione massima (dissipandola) ; si evita così la bruciatura
|
mannaggia a voi !!! scommetto che qualcuno del forum saprebbe anche dirmi come innescare la fissione nucleare !!!
è proprio quello il problema, mi dai qualche dritta sulle caratteristiche di questi diodi, dove trovarli e come collegarli ??
@Neck con i LED il problema sbalzi di corrente credo sia ancora più complicato |
 |
|
|
tittopower
Utente Senior
   

Emilia Romagna
1594 Messaggi |
Inserito il - 29/07/2010 : 10:56:50
|
Gli zener sono dei particolari tipi di diodi che iniziano a condurre corrente alla tensione indicata per cui sono costruiti. Essendo la tensione della dinamo alternata basta collegarne 2 in antiparallelo (+ con - e - con +) ai 2 fili della dinamo per ottenere un limitatore di tensione. Ovviamente vanno dimensionati per la potenza in gioco, direi che 2 da 2W sono sufficienti in un fanale.
Immagine:
 18,22 KB |
Bottecchia TX50 + BPM rear 250W + 38120 x 14 central + CA + linear torque -- muletto: esperia + SWXU 250W front + LiPo 36V/5Ah -- Battery managed by Robbe E1 & Graupner UDP45 --- Rockrider 9.1 + BPM 250W + nanotech 10Ah + Linear torque |
 |
|
|
leo66
Utente Attivo
  

Lombardia
674 Messaggi |
Inserito il - 29/07/2010 : 11:07:28
|
Dovresti fare la prova con un tester per vedere la tensione massima generata dalla dinamo. Così facendo possiamo dimensionare zener e resistenza limitatrice. Perchè la prova sia realistica conviene farla sotto carico (lampadina collegata).
Immagine:
 7,76 KB |
-Kastle Vision800 - Bafang 24V 250W SWXH rear da alcedoitalia + batteria LiIon dennj 36V 12Ah da Giugno 2010 1500Km (Pb 24V 9Ah 2500Km) -Giant Trance 2006 |
 |
|
|
leo66
Utente Attivo
  

Lombardia
674 Messaggi |
Inserito il - 29/07/2010 : 11:11:03
|
Abbiamo risposto insieme! 
Comunque le soluzioni sono equivalenti. Se le lampadine sono da 6V direi che si può utilizzare degli zener da 5,6V. |
-Kastle Vision800 - Bafang 24V 250W SWXH rear da alcedoitalia + batteria LiIon dennj 36V 12Ah da Giugno 2010 1500Km (Pb 24V 9Ah 2500Km) -Giant Trance 2006 |
 |
|
|
leo66
Utente Attivo
  

Lombardia
674 Messaggi |
Inserito il - 29/07/2010 : 12:57:30
|
| tittopower ha scritto:
Gli zener sono dei particolari tipi di diodi che iniziano a condurre corrente alla tensione indicata per cui sono costruiti. Essendo la tensione della dinamo alternata basta collegarne 2 in antiparallelo (+ con - e - con +) ai 2 fili della dinamo per ottenere un limitatore di tensione. Ovviamente vanno dimensionati per la potenza in gioco, direi che 2 da 2W sono sufficienti in un fanale.
Immagine:
 18,22 KB
|
Riguardando il tuo schema mi sono accorto che c'è un problema, i diodi collegati così fanno in modo che sulla lampada ci sia al massimo la tensione diretta su ciascuno di essi, quindi non superiore a 0,7-1V. Non esiste poi limitazione alla corrente nei diodi, che diventerebbe quella massima fornibile dalla dinamo. Se questa non è elevata, si può fare a meno di utilizzare la resistenza di limitazione. Ci vorrebbe uno sperimentatore dotato di dinamo!  |
-Kastle Vision800 - Bafang 24V 250W SWXH rear da alcedoitalia + batteria LiIon dennj 36V 12Ah da Giugno 2010 1500Km (Pb 24V 9Ah 2500Km) -Giant Trance 2006 |
 |
|
|
imayoda
Utente Master
    

Emilia Romagna
2826 Messaggi |
Inserito il - 29/07/2010 : 14:59:32
|
io adotterei un ponte di diodi con regolatore di voltaggio in serie (5V)... renderebbe tutto a prova di bomba  |
 |
|
|
tittopower
Utente Senior
   

Emilia Romagna
1594 Messaggi |
Inserito il - 29/07/2010 : 17:03:54
|
@leo66: hai ragione il mio schema non funziona...al massimo si avrebbero le tensioni che hai detto. Ci vuole un ponte di diodi e poi un solo zener. |
Bottecchia TX50 + BPM rear 250W + 38120 x 14 central + CA + linear torque -- muletto: esperia + SWXU 250W front + LiPo 36V/5Ah -- Battery managed by Robbe E1 & Graupner UDP45 --- Rockrider 9.1 + BPM 250W + nanotech 10Ah + Linear torque |
 |
|
|
Baz
Utente Attivo
  

643 Messaggi |
Inserito il - 29/07/2010 : 17:39:10
|
vi ho perso |
 |
|
|
Daniele Consolini
Utente Master
    

Lombardia
4753 Messaggi |
Inserito il - 29/07/2010 : 20:53:41
|
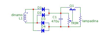
I 4 diodi rettificano e C1 livella. Il trimmer regola la soglia di intervento del transistor pnp che, normalmente in conduzione, si interdice quando tra la giunzione pn si crea una ddp pari a 0.7V. Il trimmer permette una regolazione fine in modo da evitare che la lampadina si spenga. Se mi date l'ok, potrei abbozzare un dimensionamento.
|
Un viaggio in bicicletta libera l'anima |
 |
|
|
Daniele Consolini
Utente Master
    

Lombardia
4753 Messaggi |
Inserito il - 29/07/2010 : 20:55:18
|
Sorry
Immagine:
 10,19 KB |
Un viaggio in bicicletta libera l'anima |
 |
|
|
Daniele Consolini
Utente Master
    

Lombardia
4753 Messaggi |
Inserito il - 29/07/2010 : 21:03:16
|
Se la tensione limite si supera solo saltuariamente si può anche usare questo. Solo per pochi picchi e non un overvoltage costante!!
Immagine:
 8,27 KB |
Un viaggio in bicicletta libera l'anima |
 |
|
|
Daniele Consolini
Utente Master
    

Lombardia
4753 Messaggi |
Inserito il - 29/07/2010 : 21:30:01
|
Attenzione che non funziona esattamente facendo dissipare i diodi. Quando uno zener entra in conduzione, la potenza in più viene dissipata un poco su R1, un poco sui diodi e un poco sulla dinamo stessa che si trova un carico pari ad R1+Rdinamo. R1 è da scegliere di valore molto basso e presente solo al fine di limitare la corrente circolante degli zener. Senza letture mi viene difficile fare dimensionamenti. Omettere R1 è a rischio e pericolo dei diodi, in quanto ci circolerebbe dentro la corrente di cortocircuito della dinamo, della quale ignoro l'entità.
|
Un viaggio in bicicletta libera l'anima |
 |
|
|
Daniele Consolini
Utente Master
    

Lombardia
4753 Messaggi |
Inserito il - 29/07/2010 : 21:41:50
|
Scusate i mille post ma le cose mi vengono in mente a tratti. Tratto dal datasheet di national semiconductors credo sia adattabile alle nostre tensioni di lavoro.
Immagine:
 21,07 KB |
Un viaggio in bicicletta libera l'anima |
 |
|
|
leo66
Utente Attivo
  

Lombardia
674 Messaggi |
Inserito il - 29/07/2010 : 23:44:34
|
| Daniele Consolini ha scritto:
Se la tensione limite si supera solo saltuariamente si può anche usare questo. Solo per pochi picchi e non un overvoltage costante!!
Immagine:
 8,27 KB
|
In effetti se elimini i due diodi e usi solo i due zener in serie ottieni lo stesso risultato. A ben guardare avevo sbagliato anch'io lo schema, in quanto la lampadina andava collegata dopo la R e non prima, pena la non stabilizzazione della tensione ai suoi capi. 
Baz, se non sei troppo avvezzo con l'elettronica ti conviene usare questo circuito che può essere realizzato anche senza un saldatore, per il dimensionamento occorre però sapere le caratteristiche della dinamo.  |
-Kastle Vision800 - Bafang 24V 250W SWXH rear da alcedoitalia + batteria LiIon dennj 36V 12Ah da Giugno 2010 1500Km (Pb 24V 9Ah 2500Km) -Giant Trance 2006 |
 |
|
|
pixbuster
Amministratore
    
fondatore

Veneto
12376 Messaggi |
Inserito il - 30/07/2010 : 00:04:57
|
Nei fanali che ho potuto smontare mettono solo due zener collegati in serie senza resistenze e sono da circa 8 volt e credo 2W (sfruttano l'elevata resistenza interna della dinamo per non bruciarsi)
In questo modo la lampadina è sovralimentata ma è normale (come nelle torce elettriche) Difatti si prevede che duri non più di una ventina di ore accesa
Per eliminare il problema continuo a caldeggiare i led :occorre un raddrizzatore e uno stabilizzatore, ma io eviterei gli LM che sono dissipativi (cioè buttano via l'eccesso di potenza) e passerei ai modulini switching
Ci sono ormai parecchi fanali già fatti sia per dinamo che a batterie e non costano più esageratamente
|
Pix su Frisbee Atlas, su pieghevole 20" Kawasaki con kit Bafang centrale e su Cargo muscolare "artigianale"
|
 |
|
|
Daniele Consolini
Utente Master
    

Lombardia
4753 Messaggi |
Inserito il - 30/07/2010 : 08:45:30
|
Credo che il mitico Pix intenda questo schema. Fare attenzione alla polarità degli zener. Non userei zener con capacità di dissipazione inferiore ai 2 o 3W. Pix, sai darci un'idea quantitativa riguardo l'impedenza interna di qualche dinamo?
Immagine:
 7,44 KB |
Un viaggio in bicicletta libera l'anima |
 |
|
|
Baz
Utente Attivo
  

643 Messaggi |
Inserito il - 30/07/2010 : 11:16:09
|
Questo è quel che so: Sturmey Archer Aluminium Front Hub dynamo 6V/2.4W Non so però quanto pedalasse il tester della Sturmey !? Mi sa che la soluzione più pratica resta la mia lampadina da 12W! è un pò "fioca" a bassa velocità ma sopporta 4 volte il carico massimo dichiarato... per ora non l'ho ancora fulminata |
 |
|
|
Baz
Utente Attivo
  

643 Messaggi |
|
|
leo66
Utente Attivo
  

Lombardia
674 Messaggi |
|
|
Daniele Consolini
Utente Master
    

Lombardia
4753 Messaggi |
Inserito il - 30/07/2010 : 12:54:21
|
Quoto Leo in tutto. Cerca nella tua città un rivenditore di materiale elettronico, non ha senso fare un ordine su rs per due zener che trovi ovunque.
|
Un viaggio in bicicletta libera l'anima |
 |
|
|
Baz
Utente Attivo
  

643 Messaggi |
Inserito il - 05/08/2010 : 09:49:25
|
A questo non sapete sicuramente rispondere :
Dove trovi due diodi di Zener a Milano in agosto ?
   |
 |
|
|
Daniele Consolini
Utente Master
    

Lombardia
4753 Messaggi |
Inserito il - 05/08/2010 : 09:54:26
|
Azz. Se li avessi in casa te ne avrei spediti un paio, ma ne ho solo da 1/8 di Watt e non van bene. Sorry! ...a Mantova i negozi di elettronica si turnano per fornire sempre il servizio. Magari è così anche da te. |
Un viaggio in bicicletta libera l'anima |
 |
|
|
tittopower
Utente Senior
   

Emilia Romagna
1594 Messaggi |
Inserito il - 05/08/2010 : 10:21:57
|
| Baz ha scritto:
A questo non sapete sicuramente rispondere :
Dove trovi due diodi di Zener a Milano in agosto ?
  
|
RS a Vimodrone, non credo che chiudano per ferie. |
Bottecchia TX50 + BPM rear 250W + 38120 x 14 central + CA + linear torque -- muletto: esperia + SWXU 250W front + LiPo 36V/5Ah -- Battery managed by Robbe E1 & Graupner UDP45 --- Rockrider 9.1 + BPM 250W + nanotech 10Ah + Linear torque |
 |
|
|
leo66
Utente Attivo
  

Lombardia
674 Messaggi |
Inserito il - 05/08/2010 : 14:17:30
|
| Baz ha scritto:
A questo non sapete sicuramente rispondere :
Dove trovi due diodi di Zener a Milano in agosto ?
  
|
Dipende da dove abiti. Io anni fa (un pò troppi forse... ) conoscevo un negozietto in via Padova (sulla dx uscendo da Milano). Non so se c'è ancora.
Oltre a RS c'è la Distrelec a Lainate. |
-Kastle Vision800 - Bafang 24V 250W SWXH rear da alcedoitalia + batteria LiIon dennj 36V 12Ah da Giugno 2010 1500Km (Pb 24V 9Ah 2500Km) -Giant Trance 2006 |
 |
|
| |
Discussione  |
|