| Autore |
Discussione  |
|
|
Kri
Utente Medio
 
Piemonte
123 Messaggi |
Inserito il - 26/01/2009 : 23:01:39
|
Prima di tutto vorrei salutare tutti gli appartenenti a questo interessante e bellissimo forum che ho scoperto casualmente girovagando su internet.
Nel 2003 comprai l'Enjoy perchè la trovavo esteticamente carina (pagata allora 1290€ con contributo statale)e devo dire che fino ad oggi non mi sono pentito della scelta fatta. Non ho mai avuto alcun problema di funzionamento e solo oggi, leggendo questo forum, mi sono reso conto di essere stato particolarmente fortunato con la centralina. Su sterrato perfetta, su strada asfaltata la velocità massima di 25Km/h per questa bicicletta così massiccia mi faceva soffrire. Dopo circa 15gg di uso decisi di ovviare a questo problema e armatomi di tester ed oscilloscopio cercai una soluzione. La trovai quasi subito e devo dire che a distanza di 5 anni continua a funzionare perfettamente. Si tratta dell'aggiunta di un piccolo circuito elettronico alla centralina originale posto in serie ad un cavo di collegamento. Tutte le funzioni originali continuano ad essere operanti come in origine solo che sparisce il limite di velocità. Sono coscente che si tratta di cosa illegale per cui prima di continuare nei dettagli su questo forum vorrei sapere se è consentito parlarne. Leggendo sul forum, fra le elaborazioni, ho solo scoperto il procedimento "taglio filo bianco" e non mi è sembrata la soluzione ideale perchè cambia di molto il concetto originale di funzionamento poi ho letto del progetto di una nuova centralina bellissimo e utile principalmente in caso di guasto di quella vecchia poi non ho trovato altre elaborazioni. Può darsi che mi sia sfuggito qualche post, se quello che propongo è già presente mi scuso per l'intrusione. Se invece interessa a qualcuno ditemi come procedere perchè dovrei allegare il mio schema elettrico che credo possa essere usato anche da qualsiasi altra marca di bicicletta con controllo di velocità compatibile.
|
|
|
Fabio T
Utente Senior
   
Lombardia
1419 Messaggi |
Inserito il - 26/01/2009 : 23:11:34
|
Puoi allegare tranquillamente lo schema che hai realizzato in quanto le bici "taroccate" possono viaggiare in aree private e quindi non siste proibizione di legge per questo. Se puoi descivici anche su quale pricipio funziona il tutto. Grazie |
Fabio T - Italic Chinese Biker (1700 Km Coolthings - 4000 Km Frisbee - 400 Km Specialbikes pieghevole - 3000 Km ElettroBugno - 700 Km Atale E-Green) |
 |
|
|
Dasti
Utente Master
    

Liguria
20991 Messaggi |
Inserito il - 26/01/2009 : 23:25:12
|
Benvenuto Kri, il Tuo contributo è graditissimo   . Chiaramente la modifica che Tu proponi rende l'e-bike utilizzabile solo su area privata. |
Road Bike 28" Olmo Mod. Supergentleman. Road Bike 28" Olmo "recycled". Road Bike 28" Francesco Moser Mod. San Cristobal Road Bike 28" aluminium Ks Cycling (in fase di elettrificazione). City Bike aluminium 28" MBM Voyager, Cute Q-100. Classic Bike 28" WEG Classic, Cute Q-128SX. MTB full suspension aluminium 26" Sobim Diamond , Cyclone. Folding Bike aluminium 20" Dahon Vitesse D7, Cyclone. Folding Bike aluminium 20" Diamond Minivelo. Folding Bike 16" Dahon Dream-HT660, Cyclone. Folding Bike Brompton A Line LiFePO4 (dal 03/10/2007). Tai nasha no karosha (Live Long And Prosper, Lunga Vita e Prosperità) |
 |
|
|
elle
Utente Master
    
fondatore

17605 Messaggi |
Inserito il - 26/01/2009 : 23:34:16
|
e poi qui le modifiche mica le vogliamo mettere in pratica, kri - benvenuto
qui noi si fa dell'accademia: ipotizziamo, simuliamo, raramente e in spazi controllati sperimentiamo...
insomma, spara questo schema, e tutto quello che sai! 
|
l.
giant lafree, 2006 - brompton M3L, 2007 - flyer T8, 2008 - xootr swift, 2009 - specialized tricross, 2012 - tag egolite, 2014 |
 |
|
|
Kri
Utente Medio
 
Piemonte
123 Messaggi |
Inserito il - 27/01/2009 : 00:17:15
|
Il principio di funzionamento della modifica che ho ideato è semplice. Purtroppo per la descrizione dovrò usare dei termini tecnici, speriamo di essere capito anche da chi non del mestiere. Ho notato che esiste in uscita dal sensore tachimetrico posto sui pedali un segnale squadrato di ampiezza 5 volt e frequenza variabile in funzione della velocità che ha la ruota. Questo segnale và alla centralina e sicuramente immagino che esista un processore tarato in modo da riconoscere una frequenza massima che se raggiunta interrompe il funzionamento del motore. Allora la cosa semplice da fare è far credere al processore che la bici stà viaggiando più piano di quello che effettivamente è per cui l'assistenza che il motore offre continua ad essere sempre la stessa di prima. Il metodo elettronico per fare questo è servirsi di un circuito "flip-flop" usato come divisore per 2. In ingresso al circuitino occorre far arrivare il segnale della tachimatrica e dall'uscita prelevare il segnale diviso per 2 ed inviarlo alla centralina di controllo utilizzando lo stesso filo che attualmente è collegato al sensore con un connettore. Il connettore porta altri due fili: Alimentazione e Massa che servono per alimentare il circuito aggiuntivo e poi rimessi nelle loto stesse posizioni di origine. Quando si pedala con qualsiasi marcia il processore identifica la metà della velocità effettiva per cui il limite teorico continua ad esserci ma è diventato 48-50 Km/h cosa che praticamente è quasi impossibile da raggiungere perchè lo sforzo aggiuntivo richiesto è veramente tanto. Normalmente viaggio a 30-35Km/h e quando mi voglio divertire con qualche "ciclista" riesco comodamente a superare i 40 Km/h.
Per quanto riguarda l'autonomia questo è sempre stato l'unico mio vero problema. Anche senza questa modifica con bicicletta nuova e con controllo al massimo riuscivo a percorrere in pianura non più di 20-25Km. Per questo ho anche provato a cambiare batteria e carica batteria (comprati originali Aprilia) ma non ha cambiato quasi nulla. Chiaramente con la modifica se si supera i 25 Km/h l'autonomia tende a ridursi progressivamente anche se non di tanto perchè lo sforzo richiesto dopo i 35Km/h tende ad aumentare progressivamente. Comunque almeno 15Km riesco sempre a farli con velocità sui 35Km/h. Per quanto riguarda lo schema ho solo uno schizzo devo rifarlo poi cercherò di inserirlo appena pronto.
|
 |
|
|
Petor
Utente Attivo
  

Lazio
775 Messaggi |
Inserito il - 27/01/2009 : 09:50:36
|
e bravo kri, che ricordo i flip flop, li avevo dimenticati. l'idea e' buona e se riesci a postare uno sche ma elettrico potrei aiutarti a fare le piste,su una schedima. se non ricordo male il passo dei piedini del flip flop e di 2,54mm sbaglio? fatti sentire. (sempre che tu non lo abbia gia' fatto.....) |
 |
|
|
Kri
Utente Medio
 
Piemonte
123 Messaggi |
Inserito il - 27/01/2009 : 11:36:15
|
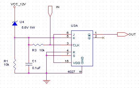
Grazie Petor, nel mio caso per costruire il circuito ho utilizzato un semplice pezzetto di piastrina commerciale "millefori" . Ho montato il tutto e ricoperto con silicone. Mi ricordo di aver adattato i connettori in modo da poterlo inserire e disinserire facilmente e il tutto poteva avere una dimensione di circa 3x3Cm. Sono passati ormai più di 5 anni e non ho mai più smontato nulla per cui non ricordo perfettamente tutti i dettagli. Una cosa che noto ora, dopo aver trovato sul forum lo schema a blocchi, è che su quel connettore della tachimetrica sono presenti 3 fili: uno rosso, uno nero e uno bianco. A prima vista sembrerebbe che il segnale tachimetrica sia presente sul filo bianco, il +12V sul rosso e il nero vada a massa. Ora sullo schizzo che mi ritrovo dice che il filo ulilizzato in ingresso sul (piedino 3 del 4027 è il nero, mentre il bianco è quello che ho utilizzato come massa. Mi è difficile ricontrollare ora, dovrei smontare nuovamente tutto. Comunque il concetto è sempre valido, rimane solo da identificare con certezza dove è presente il segnale della tachimetrica. La spiegazione del circuito è questa: devo avere in uscita un segnale logico a +5V da inviare alla certralina per cui prelevo il +12 (filo rosso, passo attraverso lo Zener "U4" da 5,6V che lo riduce di circa la metà e lo uso anche per alimentare CMOS 4027 collegato come divisore per due. Avendo notato che il segnale della centralina esce in "Open collector" sono costretto ad inserire la resistenza "R3" di tiro al +5V. Ho poi messo anche un piccolo condensatore ceramico "C1" di filtro per i disturbi. Ho usato un CMOS come divisore, penso che vadano bene anche altri componenti simili. L'importante è riuscire a dividere per 2 il segnale che la tachimetrica invia alla centralina
Immagine:
 66,32 KB. Provo ad allegare lo schema elettrico (speriamo bene)
|
 |
|
|
Petor
Utente Attivo
  

Lazio
775 Messaggi |
Inserito il - 27/01/2009 : 16:29:43
|
grazie ti/vi faro' sapere. sei sicuro della piedinatura? non so perche' ma in generale ricordo che gli integrati usano il primo e l'ultimo piedino per l'alimentazione. tu solo l'ultimo(16 che va a +5) e il primo come uscita. grazie
|
 |
|
|
lemmelemme
Nuovo Utente
7 Messaggi |
Inserito il - 27/01/2009 : 18:52:31
|
| mi sembra che manchi il pin 8 che da` la massa all'integrato e mi sembra che generalmente si usi lo zener verso massa e la resistenza per la caduta da 12V a 5V (in pratica scambiare R1 e U4) |
 |
|
|
Kri
Utente Medio
 
Piemonte
123 Messaggi |
Inserito il - 27/01/2009 : 21:25:44
|
| Scusate, nella fretta ho dimenticato di inserire il pin "8" che naturalmente va collegato a massa. Domani proverò a correggere l'errore. Invece il collegamento invertito fra diodo e resistenza l'ho fatto di proposito. Hai ragione "lemmelemme" per stabilizzare si fà come dici tu e sicuramente funziona, però io ho preferito fare il collegamento invertito per dissipare il meno possibile di corrente dalla batteria. Nel caso classico che dici tu, se vuoi calcolare il valore di "R", devi considerare di far passare la corrente di polarizzazione dello zener (io per maggior sicurezza ho preferito usare uno zener da 1W di potenza) e in più devi sapere esattamente quanta corrente assorbe il circuito che alimenta. In questo caso l'assorbimento della centralina sul pin di controllo è un'incognita difficile da determinare con precisione non conoscendo esattamente il dettaglio della circuiteria della centralina. Ad esempio: supponi che ti servano 20mA di corrente totale, "R" dovrà essere pari a circa 300 Ohm ed in questo caso il consumo di corrente sarà sempre costante a 20mA, anche se la bici è ferma. Nel mio caso, invertendo i due componenti, non devo preoccuparmi dell'assorbimento della centralina, lo zener farà passare quello che necessita di volta in volta alla centralina e i 10K di resistenza servono solo come riferimento di massa. Per cui la parte di corrente costante dissipata sarà ridotta a circa 0.5mA. Ho cercato semplicemente di economizzare al massimo, tanto non serve stabilizzare, il 12V che è fornito dalla batteria. |
 |
|
|
Petor
Utente Attivo
  

Lazio
775 Messaggi |
Inserito il - 28/01/2009 : 09:53:45
|
sullo zener mi freghi che non ricoro piu' l'utilita'. cmq grazie mille, appena posso realizzero' una basetta con i trasferibili e vi faro' sapere. grazie kri |
 |
|
|
Kri
Utente Medio
 
Piemonte
123 Messaggi |
Inserito il - 28/01/2009 : 10:40:04
|
In allegato la correzione dello schema. L'inconveniente è stato causato dal programma "Orcad", usato per disegnare, che normalmente riconosce i componenti e non evidenzia mai i pins di alimentazione.
Immagine:
 21,54 KB |
 |
|
|
ericmann2000
Utente Medio
 

367 Messaggi |
Inserito il - 29/01/2009 : 09:36:03
|
| magari questa modifica si potrebbe fare anche per i nine continent ? ovviamente per uso su spazi privati |
sto imparando il monociclo |
 |
|
|
Kri
Utente Medio
 
Piemonte
123 Messaggi |
Inserito il - 29/01/2009 : 21:03:56
|
| Ciao, "ericmann2000". La mia modifica credo sia applicabile a tutte quelle biciclette dove la centralina per fare il controllo di velocità riceve un segnale tachimetrico da un sensore esterno posto da qualche parte su ruota o su pedali. |
 |
|
|
Fabio T
Utente Senior
   
Lombardia
1419 Messaggi |
Inserito il - 31/01/2009 : 00:55:59
|
| ericmann2000 ha scritto:
magari questa modifica si potrebbe fare anche per i nine continent ? ovviamente per uso su spazi privati
|
Sul Nine Continent non serve, in quanto staccando il filo bianco-nero il limitatore viene escluso. |
Fabio T - Italic Chinese Biker (1700 Km Coolthings - 4000 Km Frisbee - 400 Km Specialbikes pieghevole - 3000 Km ElettroBugno - 700 Km Atale E-Green) |
 |
|
|
Fabio T
Utente Senior
   
Lombardia
1419 Messaggi |
Inserito il - 31/01/2009 : 00:57:19
|
| Kri ha scritto:
Ciao, "ericmann2000". La mia modifica credo sia applicabile a tutte quelle biciclette dove la centralina per fare il controllo di velocità riceve un segnale tachimetrico da un sensore esterno posto da qualche parte su ruota o su pedali.
|
Forse funzionerebbe sulle Frisbee, ma credo che sarebbe di utilità relativa perchè le Frisbee al massimo arrivano a 28 Km/h ingannando il limitatore... |
Fabio T - Italic Chinese Biker (1700 Km Coolthings - 4000 Km Frisbee - 400 Km Specialbikes pieghevole - 3000 Km ElettroBugno - 700 Km Atale E-Green) |
 |
|
|
HENKA
Utente Attivo
  
Veneto
740 Messaggi |
Inserito il - 31/01/2009 : 08:03:13
|
| Fabio T ha scritto:
Forse funzionerebbe sulle Frisbee, ma credo che sarebbe di utilità relativa perchè le Frisbee al massimo arrivano a 28 Km/h ingannando il limitatore...
|
basta togliere un paio di magnetini dietro... |
city bike Frera, 8FUN da alcedoitalia, dennj 36V 9,5Ah x2 e cammy_cc 48v 10ah x2, watt's up | dahon Ht060 |city bike Olympia, nine 154 36v da wheelkits, dennj 36v 8,1Ah | cinesona 36v | nine fr 154 35v da solo
|
 |
|
| |
Discussione  |
|