| Autore |
Discussione  |
|
|
tittopower
Utente Senior
   
 Emilia Romagna
1594 Messaggi |
Inserito il - 30/07/2010 : 13:51:56
|
Siccome già più volte sul forum si è sentito parlare di questo argomento e visto che sembrerebbe il metodo migliore per ottenere un pacco batteria bilanciato senza ricorrere all'uso di un circuito dedicato che a volte a causa delle condizioni non svolge benissimo il proprio compito (leggi BMS), apro questa discussione che mi auguro possa portare qui le idee di tutti su come poterlo realizrare.
Il caricatore potrà essere utile a tutti gli utilizzatori di batterie litio e piombo visto che il tipo di carica accomuna questi accumulatori.
Come tutti saprete il problema non è il vero e proprio circuito di ricarica con metodo CC/CV, che potremo ottenere in maniera non eccessivamente difficile e costosa con vari tipi di integrati disponibili allo scopo (vedi LM317 o similari) ma il fatto che le celle essendo collegate in serie non permettono l'utilizzo di un circuito con una sola massa, ma occorrono tanti circuiti indipendenti tutti uguali da potersi utilizzare in serie. Questo comporterà anche l'utilizzo di un connettore da X (numero celle) poli + 1 da utilizzare per le operazioni di ricarica.
Fino ad ora da ricerche che ho fatto in rete ho trovato 2 soluzioni possibili per realizzare un caricabatterie del genere, ma non è escluso che ce ne siano altre e se ci sono speriamo vengano fuori.
Il metodo più semplice è quello di acquistare X caricatori di cella singola che ho visto essere in commercio, ad esempio: www.voltphreaks.com/ssl/catalog/product_info.php?cPath=3&products_id=28" target="_blank">https://p10.secure.hostingprod.com/@www.voltphreaks.com/ssl/catalog/product_info.php?cPath=3&products_id=28 il prezzo di questa soluzione si aggira sui 7-8 euro a cella, quindi con un centinaio di euro o poco più e una o 2 ciabatte per collegarli avremmo risolto il problema e avremmo a disposizione un caricatore a celle singole da 2A.
La seconda soluzione che mi viene in mente consiste nel realizzare un trasformatore da 220V primario che abbia X secondari con tensione da stabilirsi a seconda del circuito utilizzato e X circuiti che possano essere regolabili in tensione e corrente, tipicamente ottenibile con un ponte di diodi, un condensatore, un LM317 + transistor di potenza, una resistenza di potenza per il controllo della corrente e poco altro. Questa soluzione è indubbiamente più costosa e impegnativa da realizzare, ma la preferisco a causa della sua adattabilità a più tipologie di batterie.
Per ora non vado oltre e attendo altre idee al riguardo che potrebbero essere anche migliori.
|
Bottecchia TX50 + BPM rear 250W + 38120 x 14 central + CA + linear torque -- muletto: esperia + SWXU 250W front + LiPo 36V/5Ah -- Battery managed by Robbe E1 & Graupner UDP45 --- Rockrider 9.1 + BPM 250W + nanotech 10Ah + Linear torque |
|
|
Bentax
Utente Senior
   

1559 Messaggi |
Inserito il - 30/07/2010 : 14:09:49
|
so che alex_audi stava tentando di costruirsi un multi-caricatore x celle singole (primo tipo). non so se l'ha già finito, vediamo se ha novità
|
e-bikes: 1. MTB Cannondale Jekyll (bbs02 750W centrale) 2. Dahon Jetstream P8 (ex 'motorino') - muscolare 3. city bike - muscolare (da rimettere a posto) 4. Cinzia Car bike (ex rubata, da rimettere a posto) - muscolare |
 |
|
|
osva
Utente Medio
 
Lombardia
474 Messaggi |
Inserito il - 30/07/2010 : 14:25:05
|
io posso solo appoggiarti moralmente e aspettare i risultati complimenti per quello che fai osva |
Fantic XEF 1.9 RACE Brose S-Mag
|
 |
|
|
Daniele Consolini
Utente Master
    

Lombardia
4753 Messaggi |
Inserito il - 30/07/2010 : 17:30:43
|
Mi hai anticipato!  Da un poco di tempo che cerco di pensarci. L'idea è di usare il caricabatterie corredato al pacco e far partire il circuito che carica le singole celle solo verso fine carica. In questo modo lo si può dimensionare più piccolo no? |
Un viaggio in bicicletta libera l'anima |
 |
|
|
Daniele Consolini
Utente Master
    

Lombardia
4753 Messaggi |
Inserito il - 30/07/2010 : 18:12:53
|
Certo che se con 13 euro compri il singolo charger, mi viene difficile pensare ad una soluzione più economica di questa. Uno si compra i caricatori, una bella ciabatta ed è a posto. Disorso diverso se si vuole caricare a 9A, come fa il mio charger di Ping. |
Un viaggio in bicicletta libera l'anima |
 |
|
|
tittopower
Utente Senior
   

Emilia Romagna
1594 Messaggi |
Inserito il - 30/07/2010 : 19:06:26
|
| La soluzione con più caricatori rimane un po troppo lenta, con 2A compresa la fase finale c'è caso di arrivare a 6 ore e passa che rimangono un po troppe, io pensavo di stare fra 4 e 5A in modo da avere le batterie pronte in 3 ore. La scocciatura piu grossa rimane sempre il cavo multi conduttori (ed il trasformatore multi secondario), considerando che in caso di caricatore unico e forti correnti si dovrebbe sempre utilizzare il vclamp direi che dal cavo multi, con qualsiasi soluzione adottata, non si può sfuggire. |
Bottecchia TX50 + BPM rear 250W + 38120 x 14 central + CA + linear torque -- muletto: esperia + SWXU 250W front + LiPo 36V/5Ah -- Battery managed by Robbe E1 & Graupner UDP45 --- Rockrider 9.1 + BPM 250W + nanotech 10Ah + Linear torque |
 |
|
|
imayoda
Utente Master
    

Emilia Romagna
2826 Messaggi |
Inserito il - 30/07/2010 : 19:27:45
|
ma perchè proprio un trasformatore con molti secondari??
basterebbe un secondario massiccio da tipo 5V rettificati e tanti bei lm317... uno per ogni cella, facili da calibrare e con una caduta minima di potenziale e risultante calore minimo..
no? |
 |
|
|
Daniele Consolini
Utente Master
    

Lombardia
4753 Messaggi |
Inserito il - 30/07/2010 : 19:40:21
|
No perchè la batteria rimane cablata internamente e per adottare la tua soluzione cortocircuiteresti tutti gli elementi e pure l'alimentatore! Trovo molto ma molto ma molto difficile avvolgere un trasformatore con 16 secondari. Difficile è isolarli l'uno dall'altro, rendere decente l'accoppiamento magnetico. Servirebbe una spola con 17 sezioni separate. Non ne ho mai viste. Mi pare di capire titto che lavori molto con i pc, Gli alimentatori sono isolati no? Se non ricordo male non costano nemmeno una fortuna ed erogano tanti ampere. IO che ho una batteria da 30A caricherei a 9A.
|
Un viaggio in bicicletta libera l'anima |
 |
|
|
Daniele Consolini
Utente Master
    

Lombardia
4753 Messaggi |
Inserito il - 30/07/2010 : 20:38:02
|
Invece dovrebbe essere molto più facile fare un trasformatore con 16 uscite a massa comune. Può essere utile? Forse si. In quanto non è strettamente necessario che gli alimentatori siano del tutto galvanicamente isolati.
Immagine:
 26,19 KB
Spero si capisca quello che intendo! so che potevo disegnare meglio. |
Un viaggio in bicicletta libera l'anima |
 |
|
|
Jonathan
Utente Senior
   
Friuli-Venezia Giulia
1062 Messaggi |
Inserito il - 30/07/2010 : 21:06:33
|
.....ma il circuito VCLAMP.....non vi piace??
A me funziona egregiamente, ho tutte le 18 celle a 3.65v a fine carica e uso il carica batteria da 6A regolato a 66v....
Saluti |
BAFANG BPM 48v 350W - Joffa's NINE RH 205 500/800W HS 48v - Batteria Headway 38120S - 16 Celle LiFePO4 10Ah - Cycle Analyst |
 |
|
|
tittopower
Utente Senior
   

Emilia Romagna
1594 Messaggi |
Inserito il - 30/07/2010 : 23:28:31
|
@jonathan: il vclamp mi piace come soluzione, tanto che l'ho realizzato ad occhi chiusi dopo avere constatato che "stand alone" al banco funzionava bene. Il mio esemplare l'ho dato ad Alcedo perchè ancora non avevo le batterie e non potevo collaudarlo dal vivo, ma acora non mi ha fatto sapere come si trova. Mi pare solo che sia un pò critico da tarare a causa del complesso cavi/connettori/fusibile, che portano le celle in full clamp a superare per un po di tempo i 3,65V anche se questo può essere tollerato bene perchè è una condizione che dura poco, ma sto studiando una soluzione anche a questo, che se funzionerà sarà sicuramente meglio del caricatore multicella, poichè non richiederà i vari cavi di bilanciamento. Se il vclamp senza cavi non funzionerà però allora la strada migliore sarà il caricatore multicella, che vedo come ultima e unica soluzione esente da veri problemi se non quelli del costo, per cui intanto mi preparo. Eccesso di precisione ? Forse, ma un manuale operativo graupner indica che il superamento di voltaggio del 1% (3.686 V) porta a un degrado delle celle notevole e la cosa mi ha impensierito. Si potrebbe scendere a 3,60 come limite massimo, ma sempre il manuale graupner indica che se si utilizzano già 3.6 V si perde il 7% di capacità.
@Daniele: Gli alimentatori PC non sono isolati, ma è possibile renderli isolati tagliando una pista dopo di che le tensioni possono essere messe in serie, ho visto articoli al riguardo diversi anni fa, dovrei rispolverarli, anche se mi pare di averci provato una volta con scarsi risultati, poi per fare bene ci vorrebbero tutti uguali. Il trasformatore a avvolgimento a più prese domani potrei provare se funziona, ti farò sapere, fra i vari trasformatori dovrei averne uno adatto, certo sarebbe più semplice, anche se non è difficile avvolgere 16 fili in parallelo, alla fine serviranno 15-20 spire per una lunghezza del l filo di 3-4 metri. |
Bottecchia TX50 + BPM rear 250W + 38120 x 14 central + CA + linear torque -- muletto: esperia + SWXU 250W front + LiPo 36V/5Ah -- Battery managed by Robbe E1 & Graupner UDP45 --- Rockrider 9.1 + BPM 250W + nanotech 10Ah + Linear torque |
 |
|
|
Daniele Consolini
Utente Master
    

Lombardia
4753 Messaggi |
Inserito il - 31/07/2010 : 09:56:49
|
Titto, 16 secondari isolati secondo me sono tanti, non per il numero di spire, ma per una difficoltà di ingegnerizzazione del progetto pratico. Conta che il filo secondario non è per nulla sottile e sarei obbligato ad avvolgere un secondario sopra l'altro, interponendo tra una bobina e l'altra del nastro di isolamento. Inoltre 16 secondari obbligano a 32 prese d'uscita + 2 prese di ingresso. Io la vedo tosta già avvolgere il modello che ho messo sopra. |
Un viaggio in bicicletta libera l'anima |
 |
|
|
imayoda
Utente Master
    

Emilia Romagna
2826 Messaggi |
Inserito il - 31/07/2010 : 11:56:09
|
| Daniele Consolini ha scritto:
No perchè la batteria rimane cablata internamente e per adottare la tua soluzione cortocircuiteresti tutti gli elementi e pure l'alimentatore! Trovo molto ma molto ma molto difficile avvolgere un trasformatore con 16 secondari. Difficile è isolarli l'uno dall'altro, rendere decente l'accoppiamento magnetico. Servirebbe una spola con 17 sezioni separate. Non ne ho mai viste. Mi pare di capire titto che lavori molto con i pc, Gli alimentatori sono isolati no? Se non ricordo male non costano nemmeno una fortuna ed erogano tanti ampere. IO che ho una batteria da 30A caricherei a 9A.
|
non si potrebbe risolvere con dei diodi postumi ai regolatori??
sono pratico di elettronica ma forse non ho capito bene a che tipo di idea state lavorando  vedo doppio?? |
 |
|
|
Daniele Consolini
Utente Master
    

Lombardia
4753 Messaggi |
Inserito il - 31/07/2010 : 12:42:11
|
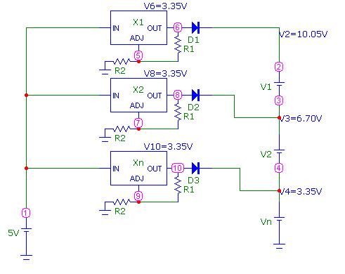
Imayoda Ho cercato di disegnare la tua proposta, così mi dici se è questa! Per semplicità ho ipotizzato n celle in serie, l'alimentatore da 5V sintetizzato in una batteria ed i circuiti di stabilizzazione come lm317.
Essendo V6 e V8 sempre minori di V2 e V3 rispettivamente, le due batterie batV1 e batV2 non vengono caricate, mai. Nel caso non si mettano i diodi, scorrerebbe addirittura corrente inversa tra la batteria da caricare ed il caricatore e gli elementi stessi della cella passando sotto forma di corrente inversa negli stabilizzatori.
ps:Ultimamente qualcuno si è affezionato alla corrente inversa sul 317?
Immagine:
 25,05 KB |
Un viaggio in bicicletta libera l'anima |
 |
|
|
Daniele Consolini
Utente Master
    

Lombardia
4753 Messaggi |
Inserito il - 31/07/2010 : 12:52:55
|
Forse anche l'idea di tenere un trasformatore multi tap è un fail. Ci sto ragionando ora, devo mettermi a progettare per fare una verifica. Jonathan, potresti postare il link dove parli del VCLAMP? grazie!!
|
Un viaggio in bicicletta libera l'anima |
 |
|
|
imayoda
Utente Master
    

Emilia Romagna
2826 Messaggi |
Inserito il - 31/07/2010 : 14:02:34
|
eh già..giusto: servirebbe anche un diodo di bypass tra ogni elemento della batteria.. ipotizzando 8 elementi (24 miseri volt) si avrebbe una caduta finale di 0,4V x 8 = 3,2V dovuta ai diodi silicio.. qualcuno sa se quelli a bassa caduta possono fare meglio?? e di quanto??  |
 |
|
|
tittopower
Utente Senior
   

Emilia Romagna
1594 Messaggi |
Inserito il - 31/07/2010 : 14:58:15
|
@imayoda: I diodi a bassa caduta perdono 0,3 0,4 volt, quindi circa la metà.
|
Bottecchia TX50 + BPM rear 250W + 38120 x 14 central + CA + linear torque -- muletto: esperia + SWXU 250W front + LiPo 36V/5Ah -- Battery managed by Robbe E1 & Graupner UDP45 --- Rockrider 9.1 + BPM 250W + nanotech 10Ah + Linear torque |
 |
|
|
Jonathan
Utente Senior
   
Friuli-Venezia Giulia
1062 Messaggi |
Inserito il - 31/07/2010 : 15:07:08
|
| Daniele Consolini ha scritto:
Forse anche l'idea di tenere un trasformatore multi tap è un fail. Ci sto ragionando ora, devo mettermi a progettare per fare una verifica. Jonathan, potresti postare il link dove parli del VCLAMP? grazie!!
|
http://www.jobike.it/forum/topic.asp?TOPIC_ID=6805&SearchTerms=,vclamp |
BAFANG BPM 48v 350W - Joffa's NINE RH 205 500/800W HS 48v - Batteria Headway 38120S - 16 Celle LiFePO4 10Ah - Cycle Analyst |
 |
|
|
Daniele Consolini
Utente Master
    

Lombardia
4753 Messaggi |
Inserito il - 31/07/2010 : 15:42:51
|
Troppo gentile! grazie! |
Un viaggio in bicicletta libera l'anima |
 |
|
|
imayoda
Utente Master
    

Emilia Romagna
2826 Messaggi |
Inserito il - 31/07/2010 : 16:00:19
|
| l'idea con i lm317 è un vero aborto.. non considera la necessità di portarsi via via la massa dietro.. fail! |
 |
|
|
Daniele Consolini
Utente Master
    

Lombardia
4753 Messaggi |
Inserito il - 31/07/2010 : 16:23:47
|
So che chiedo tanto, ma sarebbe bello avere una descrizione circuitale del Vclamp, con annessa dissipazione termica etc etc. Sarebbe oltremodo comodo poter fare un pacco batterie completo di tutto, senza "attacca e stacca" di cavi ( carichino escluso) ingegnerizzando magari il layout con un radiatore a ventola e sensore termico che fa la correzione della tensione in funzione della temperatura esterna del pacco. Se volessi progettare un Vclamp raffinato, quali caratteristiche dovrei rispettare? |
Un viaggio in bicicletta libera l'anima |
 |
|
|
tittopower
Utente Senior
   

Emilia Romagna
1594 Messaggi |
Inserito il - 31/07/2010 : 18:11:25
|
Il Vclamp funziona molto bene, ma funzionerebbe proprio meglio se messo dentro la batteria, con i fili piu corti possibile, si prenderebbero così 2 piccioni con una fava: niente fili, funzionamento migliore...e nemmeno il caricatore a singola cella sarebbe più una necessità. Il circuito funziona da resistenza variabile in funzione della tensione, nei BMS mettono delle piccole resistenze, quì è stato messo un darlington da 15A che blocca inesorabilmente la tensione a quella che imposti. Il TL431 tramite il partitore e il trimmer regola la soglia di intervento, quando il livello viene superato la sua uscita va verso massa, l'MPSA63 inizia a condurre e così anche il TIP142. Il led si accende quando il vclamp inizia a condurre. La potenza da dissipare per ogni sezione varia in base alla corrente di carica: con un caricatore da 5A si avrà al massimo nel peggiore dei casi (1 cella carica e le altre tutte sottotensione) una dissipazione di 3,65 x 5 = 18,25W, ma secondo me succede raramente. Nel caso succedesse c'è anche un certo effetto valanga del TIP che tende a condurre di più, quindi direi di arrotondare il conto a 20W canale massimi possibili con 5A di carica. |
Bottecchia TX50 + BPM rear 250W + 38120 x 14 central + CA + linear torque -- muletto: esperia + SWXU 250W front + LiPo 36V/5Ah -- Battery managed by Robbe E1 & Graupner UDP45 --- Rockrider 9.1 + BPM 250W + nanotech 10Ah + Linear torque |
 |
|
|
Daniele Consolini
Utente Master
    

Lombardia
4753 Messaggi |
Inserito il - 31/07/2010 : 20:09:46
|
Le tue batterie hanno viti o linguette a saldare? E se facessimo un cs dove si cablano batterie e circuiteria? Un dissipatore con ventola termostatata, un cut off per ogni cella, Insomma praticamente un bms completo? Un BMS open source! |
Un viaggio in bicicletta libera l'anima |
 |
|
|
Daniele Consolini
Utente Master
    

Lombardia
4753 Messaggi |
Inserito il - 31/07/2010 : 20:13:53
|
Solo 2 connessioni, carica e scarica, punto e basta, niente fili che si staccano o connettori che fanno falso contatto, bilanciatori che bilanciano maluccio... Un circuito stampato robusto e completo di batterie. In fondo i problemi maggiori che abbiamo riscontrato su jobike sono cavi staccati, cortocircuiti più o meno volontari, bilanciatori inaffidabili. |
Un viaggio in bicicletta libera l'anima |
 |
|
|
Barba 49
Utente Master
    

Toscana
36586 Messaggi |
Inserito il - 31/07/2010 : 20:36:06
|
Spero vivamente che si arrivi ad una soluzione definitiva: oggi ho dovuto prendere in prestito un caricatore LiPo da un amico modellista perchè una fila di celle (14p) della mia batteria si ostinava a rimanere a 3,83V mentre le altre raggiungevano ovviamente 4,22V.  E pensare che sto caricando a 0,1C... questi bilanciatori sono proprio dellle caffettiere. |
 |
|
|
Daniele Consolini
Utente Master
    

Lombardia
4753 Messaggi |
Inserito il - 31/07/2010 : 20:41:44
|
Più leggo il forum e più lo penso pure io. Partiamo con il super BMS ed abbandoniamo l'idea del caricatore a celle singole?
|
Un viaggio in bicicletta libera l'anima |
 |
|
|
imayoda
Utente Master
    

Emilia Romagna
2826 Messaggi |
Inserito il - 31/07/2010 : 21:17:14
|
| avevo una mezza idea... un bel partitore di tensione a condensatori?? |
 |
|
|
tittopower
Utente Senior
   

Emilia Romagna
1594 Messaggi |
Inserito il - 01/08/2010 : 12:54:10
|
Stavo progettando il circuito in foto:
Immagine:
 40,01 KB
Che altri non è che il vclamp da montarsi direttamente sui ponti celle, in esso si può integrare anche l'LVC, ma vista l'idea appena nata del BMS penso sia meglio attendere l'evolversi del tuo progetto Daniele. |
Bottecchia TX50 + BPM rear 250W + 38120 x 14 central + CA + linear torque -- muletto: esperia + SWXU 250W front + LiPo 36V/5Ah -- Battery managed by Robbe E1 & Graupner UDP45 --- Rockrider 9.1 + BPM 250W + nanotech 10Ah + Linear torque |
 |
|
|
Daniele Consolini
Utente Master
    

Lombardia
4753 Messaggi |
Inserito il - 01/08/2010 : 13:23:21
|
Bellissimo! Appena abbiamo definito le funzionalità del BMS pubblicalo anche nella mia discussione, così cominciamo a far il punto della situazione!! Cominciamo anche a collezionare schemi!
|
Un viaggio in bicicletta libera l'anima |
 |
|
|
leo66
Utente Attivo
  

Lombardia
674 Messaggi |
Inserito il - 02/08/2010 : 10:47:54
|
| Barba 49 ha scritto:
Spero vivamente che si arrivi ad una soluzione definitiva: oggi ho dovuto prendere in prestito un caricatore LiPo da un amico modellista perchè una fila di celle (14p) della mia batteria si ostinava a rimanere a 3,83V mentre le altre raggiungevano ovviamente 4,22V.  E pensare che sto caricando a 0,1C... questi bilanciatori sono proprio dellle caffettiere.
|
Ciao Barba, visto che abbiamo lo stesso fornitore di batterie e che non sono riuscito a d avere info aggiuntive, tu hai per caso recuperato un minimo di documentazione sul funzionamento del BMS di dennj? |
-Kastle Vision800 - Bafang 24V 250W SWXH rear da alcedoitalia + batteria LiIon dennj 36V 12Ah da Giugno 2010 1500Km (Pb 24V 9Ah 2500Km) -Giant Trance 2006 |
 |
|
|
Barba 49
Utente Master
    

Toscana
36586 Messaggi |
Inserito il - 02/08/2010 : 13:27:58
|
Ciao Leo, il BMS che mi ha fornito Dennj è fabbricato sicuramente da Ecitypower, ed è somigliante (colore, sigle, la stessa colata di resina sui componenti) a quello che Ivanio ha acquistato per il suo triciclo. Per le caratteristiche bisognerebbe chiedere al costruttore, visto che sul sito non pubblicano niente.  |
 |
|
|
Daniele Consolini
Utente Master
    

Lombardia
4753 Messaggi |
Inserito il - 02/08/2010 : 21:06:44
|
Queste sono le cose che mi infastidiscono e fanno arrabbiare. Non danno notizie. Totale assenza di trasparenza, che se fossero a prova di bomba capirei....
Non ho MAI apprezzato le resinature. Per esperienza sotto la resina c'è talmente poca qualità che conviene coprire per vergogna. Inoltre rendono difficile la manutenzione. Barba, con il circuito viene fornito un libretto istruzioni? specifiche tecniche? Schemi se non viene fornito un servizio di riparazione? Avresti comperato il tuo ex BMS, quello che (dopo 100 cariche dico tanto?) ti stava strinando il pacco, se avessi saputo le specifiche tecniche? Credo proprio di no.
Ivanio, perchè hai bruciato il BMS? Ti è stato fornito un manuale completo che spiega cosa può causare danno in fase di montaggio?
Ma perchè se compero una pila alla coop dietro c'è scritto di non darle fuoco, di non ingerire, di non cortocircuitare, dove smaltirla...tutte cose che sanno anche i bambini. Poi spendiamo una barca di soldi per i nostri progetti e... vuoi misure? prenditele! Vuoi sapere come cablarlo? Ti do qualche dritta e poi sono fatti tuoi! Cosa ti garantisco? che se non lo usi come penso io si spacca (ma come penso io non te lo dico). E non ti dico che non garantisco che non danneggi ciò a cui viene associato!
Sia chiaro che non sono arrabbiato con qualcuno in particolare, però smentitemi vi prego!
Scusate la caduta di stile. Son disposto a ritirare tutto quello che ho scritto nel caso sia sbagliato. ma alla fine quello che leggo in varie discussioni è questo. |
Un viaggio in bicicletta libera l'anima |
 |
|
|
leo66
Utente Attivo
  

Lombardia
674 Messaggi |
Inserito il - 02/08/2010 : 23:19:34
|
Non sbagli Daniele, ma è lo standard del made in China, anche se distribuito in Italia. Purtroppo le informazioni tecniche sono meno di 0. Sul sito di Ecitypower, alla sezione download, ci dovrebbe essere qualcosa, peccato che il link sia inattivo!
I nostri distributori sono molto bravi commercialmente e nell'assistenza (nel dubbio ci sostituiscono tutto, magari perdendoci), però da quel che ho letto a livello di info e documentazione non riescono a recuperare molto nemmeno loro! 
|
-Kastle Vision800 - Bafang 24V 250W SWXH rear da alcedoitalia + batteria LiIon dennj 36V 12Ah da Giugno 2010 1500Km (Pb 24V 9Ah 2500Km) -Giant Trance 2006 |
 |
|
|
Barba 49
Utente Master
    

Toscana
36586 Messaggi |
Inserito il - 03/08/2010 : 00:37:49
|
Purtroppo si brancola nel buio, ci sono più informazioni sui BMS in vendita su eBay che sui nostri. Una domanda da profano: i caricatori-bilanciatori per aeromodellismo (che sembrano funzionare così bene) che tecnologia usano? E se sono così perfetti, perchè non li replichiamo?  |
 |
|
|
AlexSv
Utente Master
    

Liguria
2436 Messaggi |
Inserito il - 03/08/2010 : 00:51:50
|
| Barba 49 ha scritto:
Purtroppo si brancola nel buio, ci sono più informazioni sui BMS in vendita su eBay che sui nostri. Una domanda da profano: i caricatori-bilanciatori per aeromodellismo (che sembrano funzionare così bene) che tecnologia usano? E se sono così perfetti, perchè non li replichiamo? 
|
Uhm, il mio robbe di altissima qualita' e' tutto in smd e sono sicuro che ha dei PIC ! Perfetti e' una parola grossa, alla fine anche lui bilancia con correnti irrisorie, pero' il punto e' che credo sia stato pensato per essere usato con caricabatterie che abbassano la corrente nell'ultima fase di carica e soprattutto con celle normalmente molto piu' selezionate di quelle che usiamo per le nostre bici ! I pacchi che uso per i modelli non sono mai sbilanciati, il balancer e' praticamente un dipiu' che non si usa a tutte le cariche,c'e' da dire che sono anche formati da meno celle ... pero' sempre selezionate quando assemblate da chi produce le batterie 
Le trakpower che ho usato anche per le prove delle bici, quando le ho viste sbilanciate avevano tipo 0,05v di differenza ... e tra l'altro sono pacchi comprati usati provenienti dalle competizioni  |
Bixy Urban Cruiser - corretta con SWXH@8SLi-ion18650-11Ah km.percorsi:1000 HardVolt - messa a riposo dopo 4000km. Born2ride 16" N.1 con cryst209sensorless@8sNanotech + Born2ride 16" N.2 -> Pedalare !!! Sub Minivelo - Small Urban Bike ... now with SWXK :) Ciocodream: l'unica bipa al mondo color Nesquik, ora in versione Tourist 24V Hai hai hai tanta voglia di pedalare ! :p - Eqxduro FS versione "AM" 853...neonata con cryst406@14s18650 km.percorsi bipa:900 batteria:4900
Aka Ridimensionatore MaScarato ! |
 |
|
|
Daniele Consolini
Utente Master
    

Lombardia
4753 Messaggi |
Inserito il - 03/08/2010 : 09:45:17
|
Ciao Alex Ultimamente Tittopower in "sono arrivate le bimbe", ha notato che anche le 38120 di Alcedo sono praticamente perfette.
Non sono un modellista, ma da quello che leggo mi accorgo che ciò che ci distingue maggiormente da chi fa modellismo è l'utilizzo del pacco batterie. Noi puntiamo a quelle famose 3000 cariche dichiarate, sottosfruttando la batteria. Immagino invece che il modellista medio arrivi a 100 cariche massimo poi si sbarazzi della cella.
In poche parole noi dobbiamo fare i conti con la vecchiaia e loro con l'usura. Il problema della batteria che si gonfia, e quasi mai esplode, è relegato a chi le batterie le usa praticamente a corto circuito.
Noi abbiamo un problema molto grande e totalmente inesplorato dai modellisti LA RESISTENZA ALLE VIBRAZIONI. Conosciamo molto delle chimiche a disposizione ma non ci viene spiegato come scongiurare i danni causati dai rimbalzi del pacco nel bauletto/borsa/contenitore autocostruito di turno.
Quando dico che non ci sono dati tecnici sulle batterie, (ed avevo aperto una discussione a riguardo, al momento abbandonata in favore del BMS) intendo anche i dati sullo stress meccanico. Con che forza devo serrare le viti delle 38120 senza fare danno? I pacchi tenuti assieme dalla termorestringente (V.ping) come vanno trattati? Non si trovano info. Queste prove io non le faccio e non le farebbe nemmeno l'hobbista attrezzato per testare celle. Le prove distruttive le devono fare i produttori, non gli utenti. PS: come prova distruttiva non intendo sparare alla batteria.
I poveri importatori danno veramente il massimo per offrire un servizio ineccepibile. Tutti qui abbiamo notato la loro disponibilità a risolvere ogni paranoia o bega. Ma garantiscono il prodotto per un anno o due, come stabilito da legge. La cosa può essere ok per un motore-centralina, ma in due anni non si ammortizza un pacco batterie. 3000 cicli si fanno in 10 anni, che poi è di fatto la durata di un'auto.
Qualcuno conosce un'azienda attrezzata per fare le prove sopra citate? Chi importa celle o/e pacchi batterie, potrebbe decidere di sacrificarne uno al fine di fare test e redarre un libretto istruzioni completo e dettagliato. Si ridurrebbero così i danni causati da incuria.
A proposito di manuale d'uso: In America, sul manico del martello, PER LEGGE, c'è scritto "impugnare da qui". Non voglio arrivare a questo, ma è per fare capire quello che intendo.
Bon, detto questo sarebbe tanto bello che anche gli importatori dicessero la loro.
Io torno definitivamente al BMS e smetto di polemizzare, non voglio tirare rogna. |
Un viaggio in bicicletta libera l'anima |
 |
|
|
AlexSv
Utente Master
    

Liguria
2436 Messaggi |
Inserito il - 03/08/2010 : 10:50:36
|
| Daniele Consolini ha scritto:
Ciao Alex Ultimamente Tittopower in "sono arrivate le bimbe", ha notato che anche le 38120 di Alcedo sono praticamente perfette.
Non sono un modellista, ma da quello che leggo mi accorgo che ciò che ci distingue maggiormente da chi fa modellismo è l'utilizzo del pacco batterie. Noi puntiamo a quelle famose 3000 cariche dichiarate, sottosfruttando la batteria. Immagino invece che il modellista medio arrivi a 100 cariche massimo poi si sbarazzi della cella.
In poche parole noi dobbiamo fare i conti con la vecchiaia e loro con l'usura. Il problema della batteria che si gonfia, e quasi mai esplode, è relegato a chi le batterie le usa praticamente a corto circuito.
Noi abbiamo un problema molto grande e totalmente inesplorato dai modellisti LA RESISTENZA ALLE VIBRAZIONI. Conosciamo molto delle chimiche a disposizione ma non ci viene spiegato come scongiurare i danni causati dai rimbalzi del pacco nel bauletto/borsa/contenitore autocostruito di turno.
|
Oh beh, mi auguro vivamente che le 38120 siano piu' omogenee come qualita', il pacco che ho fatto sono tutte della stessa partita, ho volutamente scartato 2 celle che sapevo non esserlo ! Da questa sera iniziero' a caricarlo con un caricatore da modellismo, 14s e bilanciatore integrato da 0,3A. A breve vi dico, se funge con 150E passa la paura a tutti ! (senza contare che ci puoi caricare qualsivoglia batteria).
L'uso modellistico e' ovviamente un po' diverso, l'ottica e' un'altra. Un pacco Lipo viene venduto per 500 scariche, quindi se ne fa 250 sei felice.Per quanto uno possa usare i proprio modelli, a meno che nella vita non fai una pippa dal mattino alla sera, non arriverai tanto rapidamente alla fine, quindi la longevita' interessa anche a noi  Qualche vibrazione e sollecitazione le ha pure un modello, a volte anche maggiori di una bici, credo che un pacco ben assemblato/avvolto e ben fissato non dovrebbe avere problemi di sorta (certo 7kg appoggiati dentro ad un bauletto NON sono un esempio di BEN FISSATO)
Ovvio c'e' carenza di informazioni e di dati tecnici, si sa ... si cerca di ovviare col buonsenso e con l'esperienza. E' anche per questo che personalmente compro in italia se ottengo assistenza... altrimenti risparmio e compro in cina.
|
Bixy Urban Cruiser - corretta con SWXH@8SLi-ion18650-11Ah km.percorsi:1000 HardVolt - messa a riposo dopo 4000km. Born2ride 16" N.1 con cryst209sensorless@8sNanotech + Born2ride 16" N.2 -> Pedalare !!! Sub Minivelo - Small Urban Bike ... now with SWXK :) Ciocodream: l'unica bipa al mondo color Nesquik, ora in versione Tourist 24V Hai hai hai tanta voglia di pedalare ! :p - Eqxduro FS versione "AM" 853...neonata con cryst406@14s18650 km.percorsi bipa:900 batteria:4900
Aka Ridimensionatore MaScarato ! |
 |
|
|
Daniele Consolini
Utente Master
    

Lombardia
4753 Messaggi |
Inserito il - 03/08/2010 : 12:29:43
|
Io di kg in bauletto ne ho 15!  Grazie di tutte le info!  |
Un viaggio in bicicletta libera l'anima |
 |
|
| |
Discussione  |
|