| Autore |
Discussione  |
|
|
fabianix
Utente Senior
   
Lombardia
1422 Messaggi |
Inserito il - 22/08/2008 : 16:08:56
|
ho intenzione di fare un esperimento:
all'anteriore lascio il nine 205, al posteriore vorrei montare il crystalyte 408 che ha girato praticamente per una sola settimana per cui ho deciso che deve lavorare un pò anche lui..
domanda: è possibile secondo voi controllare le due centraline con un solo acceleratore (il thumb della lyte)?
le due centraline hanno tre poli da collegare all'acceleratore
il lyte è questo
Immagine:
 24,53 KB
l'idea è:
1) collegare il verde ad entrambe le centraline 2) collegare l'alimnetazione da una sola centralina (per evitare di cortocircuitare tra le centraline le due alimentazioni +5V)
secondo voi può funzionare (capacità delle batterie a parte)?
|
|
|
gip_mad
Utente Attivo
  
Veneto
705 Messaggi |
Inserito il - 22/08/2008 : 16:17:41
|
| Funzionerà, ma a causa delle differenze dei motori uno dei due "tirerà" di più. Per fare le cose fatte bene dovresti usare 2 motori uguali... Comunque secondo me non ci guadagni niente... |
 |
|
|
fabianix
Utente Senior
   
Lombardia
1422 Messaggi |
Inserito il - 22/08/2008 : 16:28:38
|
ho notato che il nine 205 a 48V va quanto il 408... mi spiego: la velocità max del 408 è di 36-37Kmh, quella del 205 è di 37-38Kmh, quindi ci siamo
alla partenza il 205 spinge più del 408, per cui il 205 "aiuterà il 408" ad alte velocità il 408 ha più coppia del 205, e qua le parti si invertono.. come risultato mi aspetto una erogazione più fluida e costante, sicuramente un consumo maggiore ma distribuito tra i due motori. Sarà il Watt's up a dare il responso sui consumi, ora il 205 consuma 12Wh a Km, il 408 15Wh a Km, ma dall'azione combinata dei due motori non mi aspetto la somma algebrica, almeno in teoria
quello di cui vorrei essere sicuro è di non rompere una delle due centraline (la lyte costa 94€, ed è nuova..) |
 |
|
|
gip_mad
Utente Attivo
  
Veneto
705 Messaggi |
Inserito il - 22/08/2008 : 16:47:12
|
Per essere ASSOLUTAMENTE sicuro, puoi mettere 2 diodi in serie al filo verde e mandarli uno per centralina. Non potrai usare la parte massima della manopola però, avrai 0.7V di meno... Se i motori sono così simili, non dovresti avere altri problemi.... Non vedo l'ora di vedere i risultati, facci sapere!  |
 |
|
|
fabianix
Utente Senior
   
Lombardia
1422 Messaggi |
Inserito il - 22/08/2008 : 16:57:23
|
0.7V di meno? Potrebbe essere un problema o un vantaggio.. un vantaggio per i consumi, dato che spalancando l'acceleratore non raggiungerei i picchi del 408 (900Watt e passa) e quelli del 205 (quasi 800Watt). La differenza di watt dipende dalle centraline, la lyte eroga 20A, la nine 17A.
un problema per la centralina del nine che ad alte velocità ha poca sensibilità alle escursioni dell'acceleratore.. a dire il vero non ho ancora capito se dipende dalla centr o dall'acc, l'acc a pollice del lyte eroga potenza su una escursione più ampia e quindi decidi tu quanti watt dare al motore (il Watt's up mi aiuta in questo) mentre l'acc del nine mi lascia giusto 2-3 mm di escursione, per cui o 600W o 80-100W, non riesco mai ad erogare con dolcezza |
 |
|
|
gip_mad
Utente Attivo
  
Veneto
705 Messaggi |
Inserito il - 22/08/2008 : 17:07:49
|
| Credo proprio dipenda dall'acceleratore. è un "vantaggio" perchè è anche un po una protezione, secondo me.... |
 |
|
|
manneron
Utente Medio
 
401 Messaggi |
Inserito il - 22/08/2008 : 17:09:23
|
| a quel che vedo i motori calano la potenza in base al fatto che riescano a mantenere il numero di giri, quindi con due motori dovresti consumare un poco di più che con uno soltanto. non sono covinto che dividendo in due il cavo acceleratore arrivi alle 2 centraline sufficiente amperaggio dall'acceleratore per decidere di lavorare. non adotterei mai una soluzione del genere abitualmente, 2 motori significa 4 rogne per la legge del quadrato, ma sono di fatto curiosissimo di sapere come va. se quella dell'acceleratore per 2 centraline non funziona potresti mettere pas per un motore e acceleratore per l'altro e usarlo in questo modo come spinta supplementare. |
nine continent e lifepo 36V 10A. back in business |
 |
|
|
fabianix
Utente Senior
   
Lombardia
1422 Messaggi |
Inserito il - 22/08/2008 : 17:16:31
|
l'ideale sarebbe poter interporre un circuito che funzioni un pò come un "ripartitore", nel senso che con un potenziometro potrei decidere quanto segnale far arrivare ad una centralina e quanto all'altra in maniera da equalizzare le risposte dei motori.. peccato che non ho la minima idea di come progettare il circuito, ad occhio direi che dovrebbe essere alimentato in maniera da sopperire alla caduta di amperaggio, dato che il segnale andrebbe diviso alle due centraline...
facciamo che provo la soluzione con i fili sdoppiati, eh? |
 |
|
|
manneron
Utente Medio
 
401 Messaggi |
Inserito il - 22/08/2008 : 17:47:25
|
| intanto fai quella, al limite non funzionerà e allora farai quella pass e acceleratore soluzione che non comporta alcuna modifica dei circuiti. |
nine continent e lifepo 36V 10A. back in business |
 |
|
|
gip_mad
Utente Attivo
  
Veneto
705 Messaggi |
Inserito il - 22/08/2008 : 17:59:28
|
| La corrente che scorre su quel filo è quasi nulla!!!!!! |
 |
|
|
gip_mad
Utente Attivo
  
Veneto
705 Messaggi |
Inserito il - 22/08/2008 : 18:22:28
|
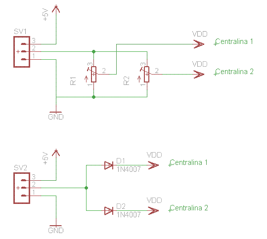
Ecco, il primo schema puoi usarlo per "bilanciare" le centraline:
Immagine:
 7,3 KB La massa va in comune, il positivo lo prendi solo da una delle due centraline. |
 |
|
|
fabianix
Utente Senior
   
Lombardia
1422 Messaggi |
Inserito il - 23/08/2008 : 00:36:16
|
allora, mi hai detto che con il secondo circuito (diodi) perderei circa 0.7V, mentre con il primo? che genere di potenziometri potrei prendere?
e magari mi converrebbe misurare i 5V in uscita dalle due centraline e scegliere quella più "potente", giusto? |
 |
|
|
gip_mad
Utente Attivo
  
Veneto
705 Messaggi |
Inserito il - 23/08/2008 : 12:09:21
|
Con il primo vai dal non perdere niente al perdere tutto... Dipende da come regoli il potenziometro! Come scelta, prendi potenziometri lineari (non logaritmici) da 5K, dovrebbero andare! I 5V dovrebbero essere pressochè identici, ma per andare sul sicuro è meglio che prendi quelli più bassi!  |
 |
|
|
fabianix
Utente Senior
   
Lombardia
1422 Messaggi |
Inserito il - 23/08/2008 : 12:46:09
|
si, intendevo qual'è la perdita a potenziometro spalancato (magari ha una piccola resistenza)... dici che è meglio quello più basso (5V)? Era per non perdere la Vmax, perchè con meno tensione è come non spalancare al massimo l'acceleratore, cmq seguirò il tuo sugg..
ultima cosa: è se invece volessi limitare la corrente invece che la tensione? Tipo evitare che al lyte arrivino più di 15A, lasciando però la tensione inalterata |
 |
|
|
gip_mad
Utente Attivo
  
Veneto
705 Messaggi |
Inserito il - 23/08/2008 : 13:10:38
|
a pot al massimo non dovresti avere perdite... è meglio prendere la più bassa perchè se all'ingresso dell'altra ci metti una tensione maggiore della sua VCC potrebbe fare danni (anche se in teoria stiamo parlando di poca differenza, che non dovrebbe creare problemi.) Non puoi cambiare corrente senza cambiare tensione (a parità di resistenza ovviamente): se vuoi mettere un limite alla corrente del crystalyte, devi fare modifiche interne alla centralina: http://www.endless-sphere.com/forums/viewtopic.php?p=11298#p11298 |
 |
|
|
fabianix
Utente Senior
   
Lombardia
1422 Messaggi |
Inserito il - 23/08/2008 : 14:53:06
|
in effetti ho devo una cavolata, in realtà intendevo un limitatore sulla centralina o un sistema che si rifà al concetto dell'alimentatore da laboratorio tipo 12V 10A, 12V 30A. Nel nostro caso abbiamo delle batt in grado di erogare istantaneamente un certo potenziale ma vorremmo (vorrei) che la centralina non prelevasse più di un tot di watt di picco.. o la centralina lo fa da sè (la nine con le due posizioni alto/basso, ergo 17A/10A) o non lo fa (la lyte, raggiunge il picco di 20A)
nel mio caso avrei un centralina che si ferma a 17A e l'altra che invece ciuccia di più |
 |
|
|
fabianix
Utente Senior
   
Lombardia
1422 Messaggi |
Inserito il - 23/08/2008 : 14:58:11
|
dimenticavo...
grazie per il link, è proprio quello che mancava a completamento del quadro.. |
 |
|
|
gip_mad
Utente Attivo
  
Veneto
705 Messaggi |
Inserito il - 23/08/2008 : 21:27:49
|
Beh, visto che il quadro è completo aspettiamo aggiornamenti e foto! (tante foto!)   Se hai dei dubbi, sono qui. |
 |
|
|
fabianix
Utente Senior
   
Lombardia
1422 Messaggi |
Inserito il - 23/08/2008 : 23:19:41
|
ok, non appena ho finito il montaggio posto un pò di materiale e di test, sono curioso di sapere come vanno due motori su di una bici
punto debole saranno le batterie, 7,2Ah, ma staremo a vedere come si comporta durante quei pochi km di autonomia |
 |
|
|
Fabio T
Utente Senior
   
Lombardia
1419 Messaggi |
Inserito il - 23/08/2008 : 23:56:02
|
| Prima di fare qualunque collegamento ti consiglio di verificare con un tester che le masse degli acceleratori siano allo stesso potenziale. Non sappiamo infatti come vengono generati i +5 V partendo dai +36 V di alimentazione e se le masse fossero a voltaggi differenti rischi grosso!!! |
Fabio T - Italic Chinese Biker (1700 Km Coolthings - 4000 Km Frisbee - 400 Km Specialbikes pieghevole - 3000 Km ElettroBugno - 700 Km Atale E-Green) |
 |
|
|
fabianix
Utente Senior
   
Lombardia
1422 Messaggi |
Inserito il - 25/08/2008 : 10:22:09
|
| grazie fabio, infatti pensavo anch'io di misurare entrambe le tensioni prima di collegarli insieme, ma non ho capito bene cosa intendi con misurare le masse |
 |
|
|
Fabio T
Utente Senior
   
Lombardia
1419 Messaggi |
Inserito il - 26/08/2008 : 08:48:18
|
| fabianix ha scritto:
grazie fabio, infatti pensavo anch'io di misurare entrambe le tensioni prima di collegarli insieme, ma non ho capito bene cosa intendi con misurare le masse
|
Per massa (qui però impropriamente inteso come massa) intendo il segnale del filo NERO. Detto massa perchè in molti circuiti elettrici era collegato alla carcassa dell'apparecchio. Per essere certi di non combinare guai non deve esserci differenza di potenziale tra i due fili. Ciò non garantisce però che il tutto funzioni. P.S. nella configurazione a diodi: prova con due diodi al germanio (difficili da trovare). Hanno una caduta di 0,1 V. |
Fabio T - Italic Chinese Biker (1700 Km Coolthings - 4000 Km Frisbee - 400 Km Specialbikes pieghevole - 3000 Km ElettroBugno - 700 Km Atale E-Green) |
 |
|
|
fabianix
Utente Senior
   
Lombardia
1422 Messaggi |
Inserito il - 26/08/2008 : 14:03:12
|
| ottimo, ho capito..mi aspetto che non ci sia diff di pot, dato che sono collegati alla stessa "massa", ma avete ragione a farmi controllare prima di fare danni.. |
 |
|
|
fabianix
Utente Senior
   
Lombardia
1422 Messaggi |
Inserito il - 29/08/2008 : 14:29:50
|
| gip_mad ha scritto:
La corrente che scorre su quel filo è quasi nulla!!!!!!
|
scusa gip, hai ragione, è il voltaggio non l'amperaggio...
cmq buone nuove (da endless):
This is my promised answer on power requirements when using one Vs two motors at the same speed on the same bike. My test wasn't highly controlled, but good enough for what I wanted to find out. I found a fairly flat loop one mile long with no stops. I kept the speed as close as I could to 11 MPH. I only pedaled for the first 10 feet or so to help get things started. The battery is a Duct Tape from Anna, 48V 20AH. I used my trike, pushed by a two wheel trailer with two WE BD36 hub motors.
Test 1: 1 motor, with 2nd motor disconnected at the hub (controller left hooked up)
Starting Voltage: 53.24 Ending Voltage: 52.49 Minimum Voltage: 48.55 AH Used: 0.650 Peak Amps 28.24
Test 2: Both motors
Starting Voltage: 52.96 (Battery recovered a little) Ending Voltage: 52.41 Minimum Voltage: 48.55 AH Used: 0.531 Peak Amps 28.24
Conclusion: Note the Minimum Voltage and Peak Amps are the same for both tests. I didn't reset the Watts Up, since I figured these numbers would be greater with both motors running. What I think occcured is that I pushed harder on the throttle with one motor during initial take off, or coming out of a corner, since with two motors the response to the throttle is quicker.
I was also suprised that the AH Used was less with two motors running. My motors do not freewheel, so there is a very small drag when coasting.
|
 |
|
|
fabianix
Utente Senior
   
Lombardia
1422 Messaggi |
Inserito il - 20/10/2008 : 10:57:32
|
esperimento riuscito, oggi ho fatto la prima prova su strada..
Voltaggio: 48V Batterie: 4 SLA 12V 7,2Ah Anteriore: Nine FH-205 Posteriore: Crystalyte 408 Acceleratore lyte a pollice: uscita 5V, uscita acceleratore max 4,26V fusibile: sostituito da 20A a 30A (ma dove se trovano quelli più grossi??)
in sostanza ho pilotato entrambe le centraline con un unico thumb; la lyte è collegata in toto al thumb, alla nine arriva in ingresso il negativo (nero) e il segnale (blu)
la velocità max non è aumentata ma l'accelerazione è poderosissima e la guidabilità molto migliorata. Il consumo è stranamente rimasto invariato, a meno che il watt's up non mi stia prendendo in giro, oppure sono io che non accelero troppo per la paura di superare i 30A e ciao fusibile.. mi aspettavo maggiore velocità ma ho capito dove sta l'arcano:
la centr nine da 36V sovralimentata a 48V porta l'uscita per la manetta da 5V netti a 5,75V, mentre il segnale passa da 4,2V netti a 4,7V..
io la sto alimentando con il segnale del lyte che non supera i 4,2V, di conseguenza il 205 (più veloce del 408) non è al suo massimo di giri..
giusto due dati per un confronto (motori montati singolarmente):
205 >> 38Kmh max 408 >> 36Kmh max
voi giustamente direte "ma ci arrivi già a 38Kmh!"... in realtà il 205 va a 38 senza pedalare, se lo aiuti arrivi facilmente a 42Kmh (peccato che non ho ancora la moltiplica giusta per non slogarmi le rotule...)
con il coadiuvamento dei due motori mi aspettavo di arrivare a 41-42Kmh, invece mi sa che con il segnale di 4,2V il 408 è al suo massimo (36Kmh) il 205 no ed è grazie all'effetto combinato dei due motori che arrivo a 38... dovrei invece utilizzare il "pilota" del nine, che esce a 4,75V, ma così rischierei di "sovralimentare" la centralina lyte, non so quale possa essere l'effetto..
secondo voi è sensato questo ragionamento che ho fatto?
ps: presto le foto |
 |
|
|
blindo7
Utente Master
    

Lazio
4057 Messaggi |
Inserito il - 21/10/2008 : 08:43:20
|
Mi sono un po' perso, comunque puoi inserire un diodo in serie al segnale di valore troppo alto per avere una caduta di 0.6 V,due per 1.2,ecc...così eviti di pilotare la centralina con un segnale troppo elevato,ed alimenti bene la più potente, come velocità di punta può essere la stessa,però se monti accumulatori da 30 Ah/h te li fa anche in verticale i consumi sono simili perchè un motore tira l'altro,e lavorano a mezzo carico ognuno in questa configurazione guadagni accelerazione,tanta,e potenza in salita,però paghi lo scotto di portarti il peso di due magneti permanenti e due statori,ciao! |
www.enerlab.it |
 |
|
|
gip_mad
Utente Attivo
  
Veneto
705 Messaggi |
Inserito il - 21/10/2008 : 09:31:46
|
Risultati interessanti! per bilanciare i due acceleratori, puoi usare il primo schema che ti avevo postato più sopra. Ti basta anche un solo potenziometro, il nine lo colleghi direttamente... Comunque secondo me servirebbero due motori identici, con centraline identiche! Tienici aggiornati... E facci vedere le foto!!!  |
 |
|
|
elle
Utente Master
    
fondatore

17605 Messaggi |
Inserito il - 21/10/2008 : 09:41:58
|
le cose che mi sembrano più interessanti sono la migliore guidabilità e il consumo che non aumenta -- puoi approfondire?
(personalmente è un po' che mi gingillo con l'idea di una trazione integrale "leggera" fatta di panasonic centrale che insiste sulla ruota posteriore + piccolo geared sull'anteriore) |
l.
giant lafree, 2006 - brompton M3L, 2007 - flyer T8, 2008 - xootr swift, 2009 - specialized tricross, 2012 - tag egolite, 2014 |
 |
|
|
fabianix
Utente Senior
   
Lombardia
1422 Messaggi |
Inserito il - 21/10/2008 : 10:38:55
|
| elle ha scritto:
le cose che mi sembrano più interessanti sono la migliore guidabilità e il consumo che non aumenta -- puoi approfondire?
(personalmente è un po' che mi gingillo con l'idea di una trazione integrale "leggera" fatta di panasonic centrale che insiste sulla ruota posteriore + piccolo geared sull'anteriore)
|
anch'io, mi intrigano soprattutto i bafang da 2,9Kg ma non so come e dove acquistarli... ci pensate? 2 motori per un totale di 5,8Kg (meno del mio 408) e poi un peso batteria variabile tra 5 e 10Kg (lifepo4 da 10Ah o da 20Ah)..
la migliore guidabilità l'ho riscontrata perchè il solo motore anteriore tende al "sottosterzo" nel senso che in curva, accelerando, sento l'anteriore partire per la tangente, il solo motore posteriore tende a "spingere" sulla serie sterzo costringendomi a correzioni, sempre in curva, mentre con i due motori la bici prende esattamente la direzione che ho impostato..
per non parlare dell'accelerazione...da 0 a 25Kmh-30kmh riesco a non farmi raggiungere da scooter e automobili, partenza dal semaforo, finchè non hanno messo la 3° marcia, o meglio, alla fine dell'accelerazione in 2° marcia..impressionante... infatti mi guardano come il Cipollini di turno..
la storia dei consumi invece non mi torna per niente, stamattina ho raggiunto picchi di 1300W in accelerazione, diverse volte, ma a destinazione sono sempre gli stessi Wh.. farò un paio di settimane di test e poi vediamo la media...
gip_mad hai ragione, mi sarebbe piaciuto provare con motori identici, o almeno con centraline identiche, la lyte ciuccia 20A mentre la nine 17A, quando joffa venderà gli spare parts prenderò un ctrl nine per il 408 e vedremo..
blindo, hai per caso una sigla di diodi da suggerirmi? Cosa intendi per "te li fa anche in verticale"?
stasera faccio le foto...
|
 |
|
|
elle
Utente Master
    
fondatore

17605 Messaggi |
Inserito il - 21/10/2008 : 10:50:32
|
il bafang lo prendi qui per il momento (finché joffa o qualcun altro non si decide a importarli da noi): http://www.alienbikes.co.uk/ (credo solo anteriore, però si può chiedere)
rodesimo ha preso un 24V con batteria a sbalzo: praticamente quello della wayel ma per ruota da 20", dove dovrebbe andar meglio, e la prossima settimana lo monterà sulla sua dahon  |
l.
giant lafree, 2006 - brompton M3L, 2007 - flyer T8, 2008 - xootr swift, 2009 - specialized tricross, 2012 - tag egolite, 2014 |
 |
|
|
blindo7
Utente Master
    

Lazio
4057 Messaggi |
Inserito il - 21/10/2008 : 17:02:44
|
Per il diodo puoi provare 1N2007 se non erro,è da 1 A massimo di corrente quindi più che sufficente per una tensione pilota,costano 10-20 centesimi cad, per la verticale intendevo che puoi scalare salite molto ripide con accumulatori adeguati,ciao |
www.enerlab.it |
 |
|
| |
Discussione  |
|