| Autore |
Discussione  |
|
Zraal
Nuovo Utente
Veneto
18 Messaggi |
Inserito il - 04/05/2010 : 16:29:08
|
Ciao a tutti, sono fleice di avere trovato questo super forum  Ho bisogno di capire come fare per collegare dei pannelli fotovoltaici a dei pacchi batteria LIFEPO4 potendoli caricare ma non danneggiandoli. Lo scopo è questo: sono due anni che sto progettando un mezzo di trasporto che assomiglia alle macchine del WORLD SOLAR CHALLENGE (www.wsc.org.au) e spero in circa 3 anni di portare a termine il progetto. Il mezzo che intendo costruire è super aerodinamico, biposto come la volkswagen l1 (http://www.autoblog.com/2009/09/14/frankfurt-2009-volkswagen-l1-concept-the-most-fuel-efficient/) ma con una superficie piatta simile alla macchina astrolab di questo link: http://www.repubblica.it/2007/09/motori/motori-settembre-2007/motori-astrolab/motori-astrolab.html Sostanzialmente il mezzo dovrebbe avere una superficie fotovoltaica integrata nella scocca in carbonio (resinare i wafer di silicio direttamente nella resina epoxicrystal) in modo da eliminare il peso di vetro e di rendere resistente alle intemperie la superficie; forma super aurodinamica calcolata con programmi di modellazione virtuale 3D come rhinocerus-marine che permettono di calcolare il Cx ( cercare di stare sotto lo 0,3 possibilmente); Telaio monoscocca in carbon kevlar; Motore crystalyte serie 503X nella ruota posteriore 26" con freno a disco (una sola ruota posteriore); due ruote anteriori da 20" di diametro con freni a disco; controller 72 volt 40 ampere; acceleratore; pacco batterie formato da 2 pacchi batteria da 36volt 40 amp lifepo4; sistema di ammortizzamento anteriore a elastomeri (silicone) e sfruttando l'elasticità e la resistenza alla trazione del carbon-kevlar, posteriormente invece ammortizzatore con leveraggio ecc. Se siete interessati a capire come possa essere fatta la forma andate a cercarvi i prototipi prodotti per la SHELL ECO MARATHON, anche il politecnico di torino partecipa con Hydra H20 molecole da corsa (http://www2.polito.it/didattica/h2polito/ita/index.php) La mia idea iniziale era quella di fare una biciletta a pedalata assistita tutta chiusa come la go-one (http://www.go-one.us/)(ma con una forma più piatta per le celle fotovoltaiche) per questo sto postando su questo blog, ma alla fine data la scarsa tolleranza della legge italiana, (250 Watt sono troppo esigui), allora l'idea di eliminare i pedali, aumentare la potenza del motore e produrre il primo prototipo completamente "open source" utilizzando parti commercialmente disponibili a prezzi ragionevoli e di tentare l'omologazione come quadriciclo pesante (anche se ha solo 3 ruote non importa, secondo la normativa un quadriciclo pesante deve pesare sotto i 550 kg escluse le eventuali batterie se elettrico e non deve superare gli 80 km/h). Ecco che la direttiva europea consente lo "sforare" da alcuni parametri se la produzione del suddetto veicolo non eccede i 200 esemplari all'anno e quindi è possibile omologare questo mezzo in deroga ad alcune norme (tanto non costruirò tanto presto più di 200 esemplari l'anno). Quindi come fatto notare da alcuni di voi nel forum, che senso ha avere una bici con una centralina che fà esprimere al motore 3 kilowatt di potenza elettrica... è pericoloso, senza senso e illegale. la mia idea è queall di creare un mezzo di derivazione dai "trike" ciclistici ma con delle caratteristiche ibride all'autovettura. una possibile differenza dalle autovetture potrebbe essere il sistema di tilting delle due ruote anteriori come il piaggio MP3 ad esempio, quindi creare un ibrido electrocyclo-vettura.
Il progetto nasce dall'idea di una mobilità sostenibile ed economica: avere una "vettura" del genere vuol dire andare al lavoro e poi tornare a casa sempre con le batterie cariche d'estate e per l'inverno si installerà un piccolo gruppo elettrogeno (ho pensato ai generatori honda serie Eu, super performanti, di qualità e duraturi) con le opportune modifiche al gruppo termico (aumento dle rapporto di compressione da 8:1 ad almeno 12:1) per aumentarne l'efficienza energetica, l'installazione di un dispositivo di iniezione elettronica e uno scarico più performante che grazie ad uno scambiatore aria acqua può funzionare da riscaldamneto dell'abitacolo di inverno mentre ricarica il pacco batterie per la scarsa presenza del sole. Ovviamente questi gruppi elettrogeni possono essere alimentati ad alcool (previa modifica della carburazione) o a GPL (esistono dei micro kit di conversione a gpl con polmoncino, mini centralina ecc). Ad ogni modo questi generatori consumano circa 0,5-0,8 litri all'ora di benzina con un'output di 900-1800w (quindi sono già molto economici ed ecologici). Peso complessivo del mezzo comprese batterie litio, generatore ecc ma escluso conducente inferiore ai 170 kg. Entro fine anno, vista la mia possibile entrata in un dottorato di ricerca ad ingegneria meccanica, cercherò studenti volenterosi che magari per far la tesi sviluppino una parte di questo progetto; coem ho detto in precendenza per la progettazione e realizzazione l'investimento deve essere minimo, capaci tutti di farlo con milioni di euro si finanziamento. la ricompensa? ad ognuno verrà dato poi il progetto in toto, sviluppato da tutto il team e per chi lo vorrà, una volta costruiti gli stampi, sarà possibile comprare al costo di produzione la monoscocca in mod poi da finirsi il prototipo o di avere un super sconto sul prodotto finito ed omologato per la circolazione stradale. Sono anni che raccolgo materiale vario e che sto studiando particolari importanti, voglio che sia chiaro che il progetto è a lungo termine e che verrà probabilmente ultimato il primo prototipo in circa 2-3 anni a partire da adesso; il tempo del mio dottorato di ricerca. Da una stima iniziale grossolana il prototipo E-bike-vehicle ha un costo complessivo dei soli materiali da 6500 euro in su, senza contare il lavoro, solo materiali. Al momento la mia richiesta è trovare qualcuno che sappia aiutarmi nel definire come deve essere fatto il collegamento tra pannelli fotovoltaici e/o generatore e pacco LIFEPO4 durante il funzionamento del mezzo stesso. Le batterie possono anche essere 3 da 24 volt 40 ampere o 6 da 12 volt 40 amp se questo può semplificare la cosa; camblando direttamente le celle fotovoltaiche non abbiamo problemi nel decidere l'output dell'impianto FV, preferenzialmnete è meglio avere tante zone che funzionano da "pannellini" a sè stanti che sono più efficienti in caso di ombre accidentali sul mezzo (almeno quelli al sole continuano a funzionare). Ringrazio in anticipo tutti coloro che possono apportare nozioni tecniche al quesito e prometto nei prossimi mesi di postare tutte le evoluzioni del progetto. please non postate centinaia di messaggi inutili al fine del topic Questa soluzione potrebbe essere interessante anche per i possessori di tryke eletrificati con kit al LIFEPO4 che vogliano integrare con fotovoltaico il loro bolide
|
|
|
uuuyea
Utente Master
    

2051 Messaggi |
Inserito il - 04/05/2010 : 17:45:07
|
Interessantissimo progetto esposto molto chiaramente. Secondo te si eccederebbe col peso facendo il tealio di acciaio inossidabile ? Userai dei pannelli flessibili immagino giusto ? |
Hai bisogno di aiuto? è disponibile il libro "Due Ruote e un Elettrone" >>> http://goo.gl/857ryG |
 |
|
|
Zraal
Nuovo Utente
Veneto
18 Messaggi |
Inserito il - 04/05/2010 : 19:45:18
|
Si, è possibile fare un frame di acciaio, o di alluminio o titanio, ma questo aumenterebbe i costi di un paio di migliaia di euro e maggior peso... ho pensato che si potrebbe costruire la cella abitativa con un traliccio metallico ( come i cosiddetti tubolari da corsa) in modo da reggere la deformazione della struttura esterna in caso di incidente. Però e si riuscisse a fare il cosiddetto monoscocca in carbonio fatto catalizzare in autoclave riscaldata e pressurizzata (come costruiscono la bugatti in fibra di carbonio o la nuova lamborghini gallardo superfeggera) questo andrebbe ad incidere sensibilmnete sui pesi! Mi sono fatto una tabella in excel dove ho ipotizzato tutta la componentistica da usare e ho calcolato quindi costi e pesi, e questi sono molto variabili a seconda dei materiali utilizzati. Paradossalmente senza generatore e con una dotazione di confort bassa (poca insonorizzazione, insomma un modello più spartano) si potrebbe sare sul quintale come peso totale del mezzo, più il nostro peso. Il peso di 170 circa viene calcolato ipotizzando un frame metallico sotto la scocca che sarebbe comunque autoportante in carbonio. I pannelli flessibili sono assolutamente esclusi da questo progetto: costano un'occhio della testa e vanno ad inficiare il risultato di mezzo tecnologico ma proletario. Un pannello flessibile costa circa 10 euro a watt, quindi se vuoi 500-1000 watt, ipotiza che con un forte sconto tu li possa prendere a 7 euro a watt : si spenderebbero da 3500 euro a 7000 euro!! nella migliore delle ipotesi! Perché sfido chiunque a venderti i pannelli flessibili a quel prezzo. No, io pensavo di comprare direttamente le celle PRIMA di essere montate su un comune modulo fotovoltaico, le saldo insieme con i ribbon (le striscioline metalliche che uniscono le varie celle) e il flussante (liquido disossidante per saldature perfette) nella configurazione che più ci aggrada (si possono formare moduli di grandezza a piacere per voltaggio e amperaggio creando varie combinazioni in parallelo o in serie). Vi posto il link di un venditore simpatico che su ebay vende solo le celle con un notevole risparmio: http://cgi.ebay.it/36-CELLE-FOTOVOLTAICHE-POLICRISTALLINE-156X156MM-3-77W-/320517851588?cmd=ViewItem&pt=Generatori_di_Corrente&hash=item4aa05a49c4 nel mio progetto avevo contato 4 kit da 135 watt per un totale di 144 celle fotovoltaiche da 156mm x 156mm spendendo 800 euro, più i ribbons altri 100 euro, il flussante 8 euro e i diodi di bypass (essenziali!!!) 3x4= 12 diodi a 2 euro l'uno quindi 24 euro. Quindi tot per 540 watt di potenza 1024 euro di spesa. Poi queste celle, una volta saldate tra loro in modo appropriato, le appoggerei nella parte interna dello stampo della scocca esterna dopo aver dato una prima mano di resina epossidica super trasparente allo stampo: immagina uno stampo concavo, do una mano di resina epossidica, aspetto che catalizzi e si solidifichi, poi do un'altra mano e in questa mano vado ad annegarci dentro le celle; aspetto che catalizzi di nuovo e poi dietro rifinisco con un terzo strato di resina pura e basta. Poi Inizio a stratificare il carbon kevlar (quello ovviamente che NON HA CONDUCIBILITà ELETTRICA). Ovviamnete per questa parte ci appoggeremo alla ditta angeloni di mestre molto competente e da innumerevoli anni nel settore http://www.g-angeloni.com/ Sono contento che il progetto piaccia |
 |
|
|
davide_ttk
Utente Medio
 
221 Messaggi |
Inserito il - 04/05/2010 : 21:15:20
|
| Messaggio di Zraal
Da una stima iniziale grossolana il prototipo E-bike-vehicle ha un costo complessivo dei soli materiali da 6500 euro in su, senza contare il lavoro, solo materiali. |
Bella proposta, ma alcune cose non mi tornano. Io ne ho spesi quasi 800 per un triciclo a pedalata assistita, solo componenti, escluso telaio e particolari non commerciali che mi sono autocostruito. A occhio una monoscocca con pannello solare laminato all'interno ti costa lei da sola la cifra che dici. Come la vorresti realizzare, poi? Stampo in resina o metallico? Per quanto riguarda il tempo di realizzazione, non è mai sottostimato abbastanza.
La mia filosofia invece è che meno potenza ti serve, meno costa, pesa e consuma, e meno hai bisogno di batterie e pannelli solari. L'ideale per uno sano e giovane sarebbe un velomobile muscolare, ma non siamo tutti cosi', e 250w fanno bene il loro lavoro.
| please non postate centinaia di messaggi inutili al fine del topic
|
Chi aggiunge il messaggio di certo non pensa che sia inutile...
Facci sapere come continua, e buona fortuna
Davide
|
Triciclo autocostruito, batteria comprata, motore comprato; i kilometri che faccio sono fatti miei :-) |
 |
|
|
Barba 49
Utente Master
    

Toscana
36616 Messaggi |
Inserito il - 04/05/2010 : 21:17:27
|
Ciao Zraal, complimenti per il progetto molto interessante! Per quanto riguarda caricabatterie solari adatti per LiFePo4 prova questo sito: shop.rainbow-techs.com Si occupano di pannelli e batterie al Litio, e hanno anche i caricatori. Buon lavoro.  |
 |
|
|
Zraal
Nuovo Utente
Veneto
18 Messaggi |
Inserito il - 04/05/2010 : 23:25:54
|
ciao Davide, ciao Barba! Allora andiamo per ordine: facciamo l'ipotesi che il prototipo abbia come dimensioni circa 3,5 metri di lunghezza e una larghezza di circa 1,85 metri, come un veicolo normale circa. Totale 6,3 metri di superficie piana. la fibra di carbonio 2x2twill o carbo aramidica da 200 grammi al mq costa circa 40 euro se presa al dettaglio, all'ingrosso si risparmia parecchio. cmq ipotizziamo che ci costi 40 euro mq. 6,3 x 40= 252 euro a strato Il numero di strati dipende se utilizziamo una sottostruttura metrallica o meno, ipotizziamo di fare 8 strati (stando larghi) tra parte superiore ed inferiore, quindi 8 x 252 = 2016 euro più il costo della resina e della tecnologia per infusione sottovuoto (peel ply, retina per far passare la resina, telo in pvc per il vuoto,raccordi vari ecc)più i 1024 euro dei 550 watt di pannelli fotovoltaici. Circa 2500 euro di soli componenti per il monoscocca in carbonio. Il resto dei soldi spesi sono controller, motore, elettronica varia, generatore, ruote, copertoni, freni a disco, regolatore di carica, pacco al litio (ipotizzando le LIFEPO4 prese dai rivenditori cinesi su ebay.com).... ieri facendo due conti alla fine ci vogliono 8 mila euro per comprare TUTTO. Ovvi risparmi nell'ipotesi di una produzione di scala. Forse ho scritto 650 euro nel mio primo post? perché se così fosse intendevo seimilacinquecento euro minimo, senza contare generatore elettrico! Cmq entro la fine del prossio inverno sarà pronto il primo prototipo proletario di questo nobile progetto: monoscocca in fibra di vetro (5 euro al metro quadro... e resina poliesterica 10 euro kg contro i 28-40 di quella epossidica epoxycrystal antingiallimneto UV stabile.. con risparmio quindi di circa duemila euro sulla cotruzione del solo telaio e risparmio dei 1024 euro di celle fotovoltaiche perché ci appoggerei sopra dei pannelli che già possiedo. Poi batterie piombo ecc, importante contenere costi e capire cosa si sbaglia per arrivare al mod definitivo senza rimpianti. In sostanza nell'arco di 1 anno miro alla costruzione degli stampi e alla realizzazione della scocca in Vetroresina per testare se il dimensionamento globale del mezzo è corretto. Gli stampi verranno prodotti in questo modo: Progetto cad con Rhinocerus; spedizione a centro di fresaggio CNC del file e produzione dello stampo su blocchi di polistirene; incollaggio dei blocchi di polistirene tra loro e costruzione di un modello in scala 1:1 dell'esterno del mezzo. levigatura e stuccatura di questo modello e quando è liscio perfetto produciamo i vari stampi SU questo modello e li facciamo anchessi in fibra di vetro con resina epossidica. farsi fare degli stampi metallici sarebbe oro, ma uno stampo di alluminio lungo 3,5 metri e largo 1,85 e alto quasi un metro sfido chiunque a farselo fare ad un prezzo ragionevole..... anche se si facesse in moduli costerebbe un'occhio della testa. a quel punto dovrei essere una casa automobilistica per farlo, non uno studente. Vedrai che verrà fatto, ho già alcuni possibili sponsor, poi quando ho il primo prototipo gli sponsor usciranno come funghi.
Grazie barba, c'è un regolatore di carica nel link da te indicato interessante dove si può regolare il cutoff della tensione a cui stacca le batterie... Quindi in teoria potrei settarlo calcolando il n° di celle lifepo4, moltiplicarlo per 3,6 no? Voi che siete esperti, in questo modo funzionerebbe senza danneggiare il pacco batteria? ottimo, poche ore di post e già ottimi risultati, alla grande!!
 |
 |
|
|
IlMago
Utente Medio
 
Lombardia
255 Messaggi |
Inserito il - 05/05/2010 : 13:03:52
|
| ....Il progetto nasce dall'idea di una mobilità sostenibile ed economica: avere una "vettura" del genere vuol dire andare al lavoro e poi tornare a casa sempre con le batterie cariche d'estate e per l'inverno si installerà un piccolo gruppo elettrogeno
|
per fare casa/lavoro un mezzo molto ingombrante, molto lento, molto delicato mi sembra un controsenso, vista la possibilita' di fare il pieno di corrente sia a casa che al lavoro.
le batterie che ipotizzi, 24v 40Ah, ti consentono di immagazzinare 1000Wh e di usarne ancora meno per non ammazzarle in pochi cicli, ma con 6 m2 di pannelli, quanta potenza generi, 1500W ? quindi col mezzo parcheggiato faresti il pieno in meno di un'ora, e poi il resto andrebbe sprecato.
Se l'uso che ipotizzi e' il commuting, mi sembrerebbe piu pratico un mezzo piu' piccolo e semplice, con 2 m2 di pannelli e le stesse batterie, che occupi un terzo della superfice, meno costoso che consumi qualcosa come 500w come dire 1,5 o 2ore di autonomia con le batterie da te ipotizzate e si ricarica da se' lasciato al sole, in mezza giornata.
Dal punto di vista costruttivo sei certo valga la pena di catalizzare sottopressione e in forno? A meno che tu non li abbia a disposizione gratuita i costi relativi sono considerevoli, tieni conto che una termocoperta del supermercato ti consente di controllare la temperatura comunque, e che anche senza si fanno comunque manufatti di dimensioni analoghe e dove sono richieste ottime caratteristiche meccaniche (canoe, per esempio)
in ogni caso superauguri e complimenti per l'entusiasmo |
"Il Tappeto Volante" : Challenge Seiran SL + Bafang 250W e Tantrum 36Vx10,5Ah http://www.jobike.it/forum/topic.asp?TOPIC_ID=6768 |
 |
|
|
fabianix
Utente Senior
   
Lombardia
1422 Messaggi |
Inserito il - 05/05/2010 : 13:41:24
|
su golden motor c'è già un pannello FV che ricarica batterie da 24v, 36v e 48v erogando 80W. Credo che lo prenderò, se non altro per "copiare" il circuito che ricarica il litio, i pannelli FV me li so costruire da me, quello che non so è se questi pannelli usano effettivamente un regolatore di carica o se la corrente viene semplicemente buttata nella batteria
dalla foto sembrerebbe così...
Immagine:
 126,28 KB |
 |
|
|
Bentax
Utente Senior
   

1559 Messaggi |
Inserito il - 05/05/2010 : 15:20:39
|
siccome il problema era solo il regolatore di carica .... AMMAZZA! 
|
e-bikes: 1. MTB Cannondale Jekyll (bbs02 750W centrale) 2. Dahon Jetstream P8 (ex 'motorino') - muscolare 3. city bike - muscolare (da rimettere a posto) 4. Cinzia Car bike (ex rubata, da rimettere a posto) - muscolare |
 |
|
|
Barba 49
Utente Master
    

Toscana
36616 Messaggi |
Inserito il - 05/05/2010 : 16:02:08
|
@Zraal: Si, basta moltiplicare il numero delle celle per 3,6v (max 3,68V) e sei a posto... 
PS) Naturalmente le batterie devono essere munite di BMS. |
 |
|
|
Zraal
Nuovo Utente
Veneto
18 Messaggi |
Inserito il - 05/05/2010 : 16:22:43
|
x mago: come dimensioni non credo sia troppo grande, è circa 1 metro più corto della mia bmw e anche più stretto; diciamo che ha le dimensioni di una punto. Questo mezzo è un veicolo a tutti gli effetti, usa solo alcuni componenti da e-bike, ma è un veicolo e vuole essere tale. Io ho già esperienza di mezzi elettrici, uso comunemente il mio malaguti ciak elettrico per andare all'università e al lavoro.I 3 Kw del motore della serie 503X sono necessari, altrimenti sei di intralcio per le altre macchine e la velocità raggiunta (poco sopra i 70 all'ora) è perfetta per l'uso cittadino e per omologarlo come quadriciclo pesante. LE dimensioni devi pensare che servono anche per essere visibili nel traffico (non deve essere un mezzo di serie B che sta a lato per non intralciare come le piaggio ape 50 non elaborate che sono un pericolo pubblico peri i piloti e per il traffico...) e un minimo di dimensioni garantisce anche la realizzazione di zone che si comportano in modo diverso in caso di incidente assorbendo l'urto (zone a cedimento graduato) per dare anche una sicurezza al pilota. Pur avendo 6 metri quadrati di superficie, calcolando gli spazi morti per il plexiglass del parabrezza e stando sufficientemente distante dai bordi per non danneggiare la scocca fotovoltaica nei piccoli urti, vengono fuori circa 4 mq di pannelli per un totale di 550 watt (non 1500) che dovrebbero essere più che sufficienti a garantire dei livelli di carica sempre più alti possibile. Lo scopo principale dei pannelli non è generare il 100% del fabbisogno del mezzo, è chiaro che quando arrivo a casa poi finisco di ricaricarlo(anche al lavoro se possibile), i pacchi LIFEPO4 se scaricati poco non scendendo mai al di sotto del 72% della capacità del pacco batterie raggiungono l'80% della loro capacità residua dopo 10000, dicasi DIECIMILA, cicli di carica-scarica. Quindi avendo le possibilità economiche in partenza di acquistare un kit 80 volt per 80 Ampere (6400 watt) e usandolo solo al 72 % 100-72=28 28:100=X:6400 (6400x28)/100=1792 watt
Quindi avremmo a disposizione quasi due kilowatt per 10000 cicli e 2 kw sono più che sufficienti per un'uso quotidiano di qualche decina di km. se ipotizziamo di scaricare del 28% la batteria per due volte al giorno, avremmo che per arrivare all'80%di DOD ci mettiamo 10000/(365x2)= 13,7 Cioè usando come forsennati questo mezzo si arriverà all'80% di carica complessiva rispetto a quando comprata in quasi 14 anni! capisci che ha senso investire su un pacco di batterie più grandi piuttosto che cambiarle più spesso? alla lunga ci si guadagna! salvo problemi legati al non corretto caricamento (ecco che infatti vi chiedevo come gestire la carica con i pannelli per non distruggere le batterie perchè devono durare tanto...) sul sito datomi da barba shop.rainbow-techs.com si trovano le celle lifepo4 da 90 ampere a 160 euro l'una. per un pacco da 80 volt ne servono 25 per un totale di 4000 euro. Tutto sommato un costo non così "folle" pensando che è un'investimento che se ben gestitito può durare 20 anni di servizio con un costo annuo di 200 euro di ammortamento + la poca energia usata dalla rete per completare le cariche. con 90 ampere e 80 volt hai 7,2 kw con cui puoi anche farci dei viaggetti con questa auto nei fine settimana dato che facendosi un bel week-end all'aperto, dalla primavera allautunno se è soleggiato hai anche altri 5 Kilowatt prodotti dai pannelli. Comunque io ci credo e già il fatto che io usi quotidianamente un mezzo elettrico mi fa parlare per conoscenza e non per sentito dire, e non vedo l'ora in cui il primo prototipo sarà costruito ed omologato come esemplare unico!
adesso vado a cercarmi questo pannello a valigetta che carica le batt al litio, ma sembra anche a me che non abbia nessun regolatore e la cosa non va affatto bene..... |
 |
|
|
Zraal
Nuovo Utente
Veneto
18 Messaggi |
Inserito il - 05/05/2010 : 16:29:18
|
@barba Si, però nei regolatori di carica sofisticati LEAD-ACID O GEL si può regolare il cutoff max ma durante la carica si comportano in modo adeguato? La tensione è costante? Prova a guardare questi caricatori da modellismo, funzionano in CC perché sono portatili da usare in auto quando si va fuori ad usare i propri modelli, prova a pensare se ne installo più di uno a bordo e li interfaccio con il computer (che ovviamente monterò al posto del cruscotto 8) http://www.flymodelcomponents.it/shop/product.php?productid=18119&cat=439&page=1 Magari per assurdo si possono collegare tutti i pannelli ad una batteria UNICA di servizio Pb-GEL con i regolatori di carica che già esistono e da questa mi collego con questi caricabatteria specifici ad alte prrestazioni che posso tarare in tutto (quindi anche settando che carichino lentamente se la giornata è grigia o molto più velocemente se la giornata è assolata). la batteria in questo caso mi farebbe da "tampone" sugli sbalzi di tensione, non credo di potergli collegare direttamente i pannelli, penso di fulminare tutto... Grazie barba dell'aiutoooo 8) |
 |
|
|
davide_ttk
Utente Medio
 
221 Messaggi |
Inserito il - 05/05/2010 : 19:27:27
|
| Zraal ha scritto: Cioè usando come forsennati questo mezzo si arriverà all'80% di carica complessiva rispetto a quando comprata in quasi 14 anni!
|
A quello che ho sentito dire le lifepo4 hanno una vita "sullo scaffale" non superiore a 5 anni, non credo arriverai a 10k cicli.
| Comunque io ci credo e già il fatto che io usi quotidianamente un mezzo elettrico mi fa parlare per conoscenza e non per sentito dire, e non vedo l'ora in cui il primo prototipo sarà costruito ed omologato come esemplare unico!
|
L'omologazione è un altro problema ancora.. se ne è parlato parecchio in altri thread.
Se poi riesci a farla sul serio, ne sarei lieto, anche se è un mezzo un po' troppo grosso costoso e pesante per i miei gusti. Di certo un suo mercato ce lo avrebbe, con le ciofeche che fanno ora.
PS: 'mazza quanto scrivi, adesso capisco perchè non volevi messaggi inutili..
Davide |
Triciclo autocostruito, batteria comprata, motore comprato; i kilometri che faccio sono fatti miei :-) |
 |
|
|
Zraal
Nuovo Utente
Veneto
18 Messaggi |
Inserito il - 05/05/2010 : 21:42:42
|
certi utenti di forum scrivono così contratto che alla fine non si capisce niente.... cerchrò di essere più sintetico e meno prolisso  |
 |
|
|
Barba 49
Utente Master
    

Toscana
36616 Messaggi |
Inserito il - 06/05/2010 : 08:55:09
|
@Zraal: La tensione applicata all'ingresso di qualsiasi caricabatteria è sempre superiore all'uscita richiesta in modo da garantire una ricarica costante, ed il cut-off protegge la batteria. Non cercherei complicazioni ulteriori.  |
 |
|
|
Zraal
Nuovo Utente
Veneto
18 Messaggi |
Inserito il - 06/05/2010 : 15:09:00
|
@ barba: ottimo, quindi secondo la tua opinione un'entrata fotovoltaica superiore al cutoff, un regolatore di carica regolable per il numero di celle e un BMS dovrebbero essere sufficienti se non ho capito male. Veramente un'utile consulenza la tua grazie mille! Resto in attesa per ogni possibile news che possiate darmi su questo tema e vi aggiornerò su come procede. |
 |
|
|
ecoman
Nuovo Utente
Veneto
2 Messaggi |
Inserito il - 06/05/2010 : 17:18:00
|
ciao a tutti, mahh a me sto proget. mi sembra na strunz., forse tu sei molto giovane fai molta confusione frà la progettazione è reali potenzialità commerciali di tale veicolo o trabicolo makkina a 3 ruote,1)fare un prototipo come si deve ti costerà una cifra con minimo uno 0(zero in più), poi io dico se ti avvali di un forum per trovare collaborazioni ajajajja sei messo malino, resta con i piedi a terra studia un poketto di marketing aziendale è crea un team di lavoro serio con persone che paghi,proponi ad aziende il tuo proget. per avere soluzioni tecniche e costose da te non abbordabili, ci sono fior fiore di ingegneri specializzati che ci stanno lavornado con budget ben diversi dai tuoi è il problema resta ad ora sempre l'autonomia del mezzo, tu pensi che le industrie automobilistiche non abbiano già fatto studi o stiano facendo ricerche sulle auto ibride ad energia fotolvotaica, elettrica,hho, ecc. a sostituzione del combustibile fossile, Cmq se vuoi collaborare e scambiare idee sulle nuove applicazioni ed innovazioni applicabili ai mezzi convenzionali,frà cui aumentare l'autonomia di una bicicletta elettrica o avere un rendimento più alto possibile da un motore bldc (acculumatori di energia)impianti fotovoltaici alle nano tecnologie ecc chiamami,(sto lavorando anch'io su un proge. non proprio simile ma con alcuni punti in comune ,sono Anch'io veneto. (quello che vuoi fare in teoria è fattibile, io cmq non ci investirei neanche 0,5 cent, e se vuoi ti dirò in separata sede anche il perché)  |
 |
|
|
Bentax
Utente Senior
   

1559 Messaggi |
Inserito il - 06/05/2010 : 17:26:38
|
| lo puoi dire anche al forum .. magari capiamo qualche cosa in più non penso ci farà male |
e-bikes: 1. MTB Cannondale Jekyll (bbs02 750W centrale) 2. Dahon Jetstream P8 (ex 'motorino') - muscolare 3. city bike - muscolare (da rimettere a posto) 4. Cinzia Car bike (ex rubata, da rimettere a posto) - muscolare |
 |
|
|
davide_ttk
Utente Medio
 
221 Messaggi |
Inserito il - 06/05/2010 : 21:11:01
|
| ecoman ha scritto:
è fattibile, io cmq non ci investirei neanche 0,5 cent, e se vuoi ti dirò in separata sede anche il perché) 
|
Dillo anche a me, ti prometto che non lo riferisco a nessuno.
per quanto riguarda il progetto, io sono sempre cauto a dire che una cosa è impossibile, dopotutto quelli della Apple hanno iniziato anche loro in economia... Poi tutti dovremmo sapere che di idee ce ne sono tantissime, idee buone poche, idee realizzabili meno ancora, e le idee realizzate sono rare. Ma se uno usa soldi suoi, puo' fare quello che gli pare. Inoltre Zraal non è venuto a chiedere pareri sulla oppurtunità, ha chiesto solo come caricare le batterie. Si capisce molto dalle domande che uno non fa. Se chiedeva cosa gli si consigliava, anche la risposta era un'altra, e a dire il vero i miei interventi piu' sopra erano un po' OT.
Dimmi su che cosa lavori, Ecoman
Davide
|
Triciclo autocostruito, batteria comprata, motore comprato; i kilometri che faccio sono fatti miei :-) |
 |
|
|
Zraal
Nuovo Utente
Veneto
18 Messaggi |
Inserito il - 06/05/2010 : 21:43:18
|
Con il forum volevo solo capire cosa esiste già di commerciale, anche da noi in dipartimento di ingengeria meccanica aPadova alle volte si studiano delle cose che già esistono.. solo perché è mancata un'attenta analisi di ciò che il mercato internazionale propone. Infatti non ho chiesto di come far scendere il cx sotto lo 0,2.... o cose del genere... ho solo chiesto visto che molti utenti di questo forum sono super elettrificati con le proprie bici se qualcuno di loro fosse a conoscenza di sistemi commerciali già esistenti per regolare la tensione fotovoltaica su batterie LIFEPO4 per non distruggerle. tutto qui. Ci sentiamo nei prox giorni così mi racconti che fai nella vita 8) ad ogni modo anche se solo riesco a fare il mio prototipo sono contento, perché è da sempre il mio sogno, questa cosa mi piace e i stimola a pensare. Trovo che questo sia il bello dell'esistere, essere entusiati e progettare essendo felici di farlo. Non ho nesuna intenzione di trasformarlo in business, lungi da me, il progetto è e sarà OPENSOURCE cioè libero e gratuito per tutti coloro che ne vorranno uno. Tutti gli ingegneri che vorranno lavorarci dietro lo faranno a loro spese di tempo e denaro. Le logiche del profitto industriale sono sempre più perverse e corrotte. chiunque accetterà di lavorarci dietro dovrà accettare il fatto che il progetto sara per tutti. Logica opposta ai brevetti. Io la penso così, il mondo è bello perché è vario... e dicendo che tanto non si riesce non cambierà mai niente nel mondo. Vedrete cosa verrà fuori...    |
 |
|
|
Zraal
Nuovo Utente
Veneto
18 Messaggi |
Inserito il - 06/05/2010 : 21:46:01
|
| ecoman ha scritto:
ciao a tutti, mahh a me sto proget. mi sembra na strunz., forse tu sei molto giovane fai molta confusione frà la progettazione è reali potenzialità commerciali di tale veicolo o trabicolo makkina a 3 ruote,1)fare un prototipo come si deve ti costerà una cifra con minimo uno 0(zero in più), poi io dico se ti avvali di un forum per trovare collaborazioni ajajajja sei messo malino, resta con i piedi a terra studia un poketto di marketing aziendale è crea un team di lavoro serio con persone che paghi,proponi ad aziende il tuo proget. per avere soluzioni tecniche e costose da te non abbordabili, ci sono fior fiore di ingegneri specializzati che ci stanno lavornado con budget ben diversi dai tuoi è il problema resta ad ora sempre l'autonomia del mezzo, tu pensi che le industrie automobilistiche non abbiano già fatto studi o stiano facendo ricerche sulle auto ibride ad energia fotolvotaica, elettrica,hho, ecc. a sostituzione del combustibile fossile, Cmq se vuoi collaborare e scambiare idee sulle nuove applicazioni ed innovazioni applicabili ai mezzi convenzionali,frà cui aumentare l'autonomia di una bicicletta elettrica o avere un rendimento più alto possibile da un motore bldc (acculumatori di energia)impianti fotovoltaici alle nano tecnologie ecc chiamami,(sto lavorando anch'io su un proge. non proprio simile ma con alcuni punti in comune ,sono Anch'io veneto. (quello che vuoi fare in teoria è fattibile, io cmq non ci investirei neanche 0,5 cent, e se vuoi ti dirò in separata sede anche il perché) 
|
comunque io ci spenderò credo tutti i miei soldi dei prossimi 3 anni... circa... chi la dura la vince... |
 |
|
|
fabianix
Utente Senior
   
Lombardia
1422 Messaggi |
Inserito il - 07/05/2010 : 00:01:50
|
| ecoman ha scritto: ci sono fior fiore di ingegneri specializzati che ci stanno lavornado con budget ben diversi dai tuoi
|
seeee, e dove starebbero sti fior fiore di ingegneri? Dai risultati che si sono visti finora voglio sperare che non sia vero, dubito che ci siano in giro mentecatti che spendono patrimoni in laboratori che non sono capaci di tirare fuori un progetto che sia degno di essere chiamato tale
la verità è che si sciacquano tutti la bocca con eco-qua, eco-là, eco-sù, eco-giù ma alla fine è tutta fuffa
se la sperimentazione non la fanno persone come zraal stiamo freschi |
 |
|
|
Zraal
Nuovo Utente
Veneto
18 Messaggi |
Inserito il - 07/05/2010 : 01:12:06
|
grazie Cmq in realtà è proprio l'esigua risorsa econmica che aguzza l'ingegno. Gli studenti che devono fare la tesi sono delle bombe, giovani, pieni di passione, ver.. con poca esperienza, ma non avendo schemi mentali preordinati spesso strabiliano per cose veramente "nuove". Cmq l'idea per lo sviluppo è di farlo con un team universitario, ma quello che manca è sempre l'incipit. Il mio mezzo lo so che non cambierà il mondo, ma facendo un prototipo, anche se una "patata" mi permetterebbe di dimostrare come con zero risorse e tanta dedizione ed entusiasmo si possa fare, da qui a creare un team organizzato è veloce, ma per il reclutamento devi avere uno straccio di "patata solare ambulante" perché la gente ci creda e ti segua... Agricoltori del sole abbiamo bisogno di voi!! Patate solari a tutti!
|
 |
|
|
Barba 49
Utente Master
    

Toscana
36616 Messaggi |
Inserito il - 07/05/2010 : 09:13:34
|
Mi piacciono molto le "Patate solari ambulanti", come è successo con le patate vere potebbero dare una mano a cambiare il mondo! Adelante Zraal...  |
 |
|
|
fabianix
Utente Senior
   
Lombardia
1422 Messaggi |
Inserito il - 07/05/2010 : 13:45:58
|
zraal, mi sembra di aver letto che avresti in teoria 4mq di area dispo per le celle FV..
sappi che in germania un paio di ricercatori stanno portando avanti un progetto di nuove celle FV che sulla carta avrebbero una efficienza dell'86%.. In realtà non sono delle vere e proprie celle ma un agglomerato di particelle che catturerebbero appunto l'86% della luce La spiegazione è molto semplice: perchè gli attuali pannelli FV hanno una efficienza di appena il 10%? Perchè il silicio reagisce all'urto con i quanti di luce solo nello spettro dell'infrarosso..il resto della luce non viene "catturata" quello che stanno facendo questi ricercatori è di "trattare" con il laser alcune particelle in maniera da averne un set completo che reagisca a quasi tutto lo spettro. Questo trattamento funziona, quello su cui stanno riscontrando difficoltà è di "bloccare" queste particelle in una struttura ordinata in maniera da convogliare la corrente in un'unico verso. Quale sarebbe il risultato? Ad esempio potremmo ipotizzare una vernice cattura luce, immagina che bello poter verniciare una automobile facendo sì che tutta la sua superficie esposta diventi un generatore, o meglio un convogliatore, di energia
per cui tieniti cari i tuoi 4mq, per ora coprili con celle FV standard, magari quando il tuo progetto sarà maturo lo saranno anche le celle al'86% di efficienza  |
 |
|
|
imayoda
Utente Master
    

Emilia Romagna
2826 Messaggi |
Inserito il - 07/05/2010 : 13:58:34
|
quoto fabianix..
aggiungo che il modello quantico che ha ispirato questi ricercatori è quello delle foglie contenenti clorofilla.. le piante la sanno lunga da molto più di noi  |
 |
|
|
ecoman
Nuovo Utente
Veneto
2 Messaggi |
Inserito il - 07/05/2010 : 22:18:25
|
Riciao a tutti, allora rispondo a qualche vostra domanda:1) chi sono:, sono un perito proget.disegnatore ,laureato in ingegneria mec. (no laurea breve) qualche anno fà. 2) che stai facendo: sto conducendo delle ricerche sulle nuove energie, tecnologie(che poi così nuove non sono, in quanto i principi sono conosciuti da decenni per non dire molto di più, ma poco sviluppati per fattori commerciali derivati dalla scelta di usare principalmente derivati di combustibili fossili così detti idrocarburi). Poi non so chi diceva che gli ingegneri se ne lavano le mani non progettano non ricercando ecc., ti devo smentire perché la ricerca e sviluppo è molto più avanti di quello che tu pensi o di quello che tu trovi attualmente in commercio oh ne senti parlare in giro, spacciata come nuova innovazione fresca ,fresca. TI porto un banalissimo es. i cellulari che ora usiamo piccolissimi economici ecc qualche decennio fà alla loro prima comparsa negli anni 80-90 cioè prodotto fruibile a tutti su larga scala erano chiamati matonelle per la loro dimensione con costi altissimi,la batteria durava qualche ora,bee quando sono usciti con questa prima generazione di cell ,le case costruttrici avevano già pronta la 2- 3 generazione di cell . in quanto questa tecnoligia già era usata nel campo militare nella seconda guerra mondiale dagli americani(quindi primo uso anni 40)ma si conosceva già del suo potenziale uso già dagli studi di Marconi. Tutto sto discorso per dirti che il mercato o chi pilota il mercato deve seguire delle regole di consumo detti cicli di consumo ,imetto nel mercato un prodotto il quale lo sostituirò dopo x con un prodotto migliore è così via nel tempo apporto migliorie e nuove soluzioni tecn. ANCHE SE QUESTE MIGLIORIE O SOLUZIONI TECN. in teoria potrei già applicarle e renderle fruibili è ti parlo per esperienza diretta maturata in 20 anni di progettazione. Più di dirti che tutto quello che trovi tu nelle varie fonti più o meno attendibili che reputi nuovo o innovazioni sono per gli addetti ai lavori cose vekkie. Tornando al nostro giovane zraal. quello che vuoi fare esiste Già non uno ma molti prototipi che potrebbero già essere messi in produzione anche domani è a costi molto ragionevoli, tu pensa che già una ditta italiana fiorentina tessile da qualche anno sta lavorando nel settore nautico usando una vela tessile che funge da pannello solare ad altissimo rendimento che dà energia a tutta l'imbarcazione rendendola totalmente autonoma. Ti invito, te e tutti gli altri a rileggere le premesse con cui hai aperto il post. Con questo non voglio demoralizzarti anzi , ma farti solo riflettere sul come sul perché usiamo o non usufruiamo certe cose, se dopo tu riesci a modificare un mezzo convenzionale con qualche piccola innovazione che qualche multi nazionale tiene ancora sospesa per interessi, faresti una bella cosa anticipando i tempi. Poi se volete un gg possiamo parlare della mia stilo jtd 19 che con qualche semplice modifica fà i 27km in ciclo exstraurbano e delle risposte che o ricevuto dalla fiat, così riesci a capire (che tra il dire è il fare c'è di mezzo il ......) .... |
 |
|
|
Zraal
Nuovo Utente
Veneto
18 Messaggi |
Inserito il - 08/05/2010 : 00:44:47
|
           Si, di sicuro non siamo qui per cambiare il mondo in pochi mesi, credo sia comunque bello condividere delle idee interessanti tra persone competenti più o meno in settori simili. Pensa che io ho alle spalle un'inizio da ingegnere dei materiali... ma ora sono Odontoiatra e mi dedico al settore dei materiali dentari e allo sviluppo e ricerca in questo campo ... da gennaio 2011 in teoria mi prendono al dipartimento di ingegneria meccanica per il dottorato, nel frattempo sto costituendo uno Spin-off universitario (per chi non lo sapesse è una azienda nata all'interno dell'università composta da docenti e/o ricercatori e/o dottorandi ecc...) che come mission ha quella di innovare tecnologicamente con ricadute occupazionali nella nostra relatà produttiva veneta.. Io sono il più "piccolo" in termini di potere politico, universitario e monetario del gruppo... però sono socio al 30% e credi fermamente di riuscire a far crescere il nostro gruppo di ricerca universitario e di fare qualcosa di interessante. Però ti capisco perfettamente, perché l'industria abbia una spinta molto forte in questo settore è necessario un serio intervento politico... Ma arriverà, prova a pensare: ora negli ultimi anni, il parco macchine circolanti è stato pesantemente "ricambiato" da modelli nuovi. Per il momento un numero spaventoso di famiglie italiane è indebitata per aver aquistato l'auto che secondo dati istat rappresenta la voce di spesa mensile più alta per la famiglia media (800 euro mensili su 2500 di guadagno globale). Il mercato è paralizzato. Tra qualche anno quando di nuovo molte famiglie avranno finito di pagare i debiti, un'intervento politico attuato al fine di "RIDURRE LE EMISSIONI INQUINANTI" metterà fuori norma (come sta già facendo...) prima glui euro0, poi euro1, poi2, poi 3 e così via. Solo così ci sarà l'esplosione del settore, con i doviuti investimenti e produzione su scala di quanto progettato fino ad oggi e già pronto in migliaia di possibili prototipi e brevetti nel mondo. ok, sono d'accordo. ma il mio era un progetto per appassionati, entusiasti di questo futuro prossimo e bramosi di essere pionieri nell'applicarlo. Per questo la dizione: OPEN SOURCE, BASSO COSTO ecc... spero che ora sia chiaro, non mi piace passare per mistico-visionario -PaZzO   
          Questo progetto è il mio passatempo da due anni, mi sarebbe piaciuto farlo diventare in questi termini di dominio universitarioe quindi pubblico.. lungi d ame dal'essere il progetto che porterà alla creazione di una nuova multinazionale dicendo di vendere l'ecologia....
bello bello, il rendimento all'89% mi fa strabuzzare gli OCCHI!!! cmq già i pannelli mitsubishi di ultima generazione hanno rendimento del 19,85% (sempre in silicio) e quelli all'arsenuro di gallio per le applicazioni spaziali superano il 30% (ma occhio ai costi e alla tossicità per lo smaltimento... non hanno senso per applicazioni su larga scala). Pannelli ad altissima efficienza avrebbero delle ottime ricadute sui veicoli, mentre panneli basati su materiali organici come polimeri pur avendo rendimenti inferiori al 5% avrebbero senso dato il loro basso costo ad applicazioni su ampie superfici....
|
 |
|
|
quamau
Utente Medio
 
Lombardia
214 Messaggi |
Inserito il - 08/05/2010 : 14:50:53
|
Qualche osservazione sparsa:
- Io non condivido la filosofia del progetto: e' l'idea di *bicicletta* (elettrica o no) a essere vincente sull'automobile. Ma per fortuna il mondo e' vario e abitato da persone con tante idee diverse.
- Lasciando stare l'arseniuro di gallio, i pannelli commerciali (quelli che stanno sui tetti delle case) stanno facendo passi da gigante. Gia' oggi siamo oltre il 20% di rendimento, e comunque il rendimento e' destinato a salire inesorabilmente (e il costo a scendere), a prescindere da noi
- Zraal, lascia perdere il Cx soprattutto se calcolato con quei programmi ridicoli. Se il mezzo tuo mezzo va piano la resistenza arerodinamica non conta poi molto, rispetto a tutte le altre resistenze. Meglio perdere qualche punto di coefficiente di resistenza e acquistare liberta' nel posizionamento dei volumi in fase di progetto.
|
- Rubata 9C 350W + LiFePo4 48V 10Ah - trekking + Bafang CST 350W + A123 16x32113 - MTB + 9C RH205 350W + Headway 16x38140 |
 |
|
|
fabianix
Utente Senior
   
Lombardia
1422 Messaggi |
Inserito il - 08/05/2010 : 15:34:23
|
anch'io mi sono lasciato trascinare OT, ecoman non ci dice nulla di nuovo, sono tutti argomenti ultratrattati su questo forum, politiche commerciali, lobbies, bla-bla-bla-bla.. torniamo all'oggetto della discussione: come ricaricare le litio con il FV. Quali sono i reali rischi nel caricare le batt così come proposto da goldenmotor alla "modica" cifra di USD500? Nella descrizione del folding panel si asserisce che il 48V viene caricato a 70V ( ?????) il 36V a 50,8V ( )
mi viene in mente quanto alex_audi afferma in un altro topic: quando la cella è scarica ci butti dentro quanti amp vuoi, è quando ci si avvicina alla tensione critica (4,2V per li-ion, 3,65V per lifepo4) che bisogna stare attenti
ok, ma in tutto questo come ci si comporta con la tensione???
se copio alla lettera il "progetto" di goldenmotor mi basta mettere n celle FV in serie fino a raggiungere la tensione di 50V circa, se ogni cella eroga max 0,4-0,5V me ne servono circa 100 per arrivare a 50V..
chi protegge le celle dall'overvoltage? Immagino sarà il BMS, oppure mi manca un pezzo? |
 |
|
|
davide_ttk
Utente Medio
 
221 Messaggi |
Inserito il - 08/05/2010 : 20:48:55
|
| fabianix ha scritto:
torniamo all'oggetto della discussione: come ricaricare le litio con il FV.
|
Credo che l'accoppiamento pannello solare-batteria richieda una competenza che va oltre al semplice autocostruttore, dato che sono due dispositivi abbastanza complessi. I pannelli solari sono pero' dei generatori di corrente quasi perfetti, dice wikipedia. Cio' indica che si possa usare magari un pannello solare con inverter, e poi un caricabatteria normale (opzione rapida ma dal basso rendimento, probabilmente di funzionamento sicuro), o direttamente il pannello solare alla batteria/bms (in questo caso occorrerebbe conoscere esattamente la curva di corrente del pannello, in modo da arrivare ad una corrente di carica sufficiente anche in condizioni non ideali, ma che in caso di illuminazione alta non arrivi a potenze non sopportabili dal bms. In questo caso occorrerebbe pero' sapere i limiti del bms, cosa disponibile forse al progettista.
Il problema principale dell'applicazione, che mi aveva fatto desistere dal continuare a ragionarci per applicarla sul mio mezzo è che le condizioni di illuminazione sono sfavorevoli su un mezzo mobile: o le installi orizzontali, come sul tuo, e perdi potenza in ragione pari allo 0.7 della potenza torica se installato a 45° di inclinazione, o lo installi inclinato, e raramente avrai l'angolo giusto. Qusto, aggiunto alle condizioni variabili durante il viaggio o la sosta (ombre di edifici, alberi, veicoli) riduce ancora la potenza realmente producibile. Non ho verificato i tuoi conti, ma a spanne mi sa che nella pratica ti ci vorrà un pannello 2-3 volte superiore a quello teorico per avere un vantaggio sensibile.
Meglio un piccolo generatore a scoppio, io me lo sto costruendo, se cerchi sul forum lo trovi. Naturalmente concordo con l'obiezione precedente di qualcuno, la pedalata assistita resta sempre l'opzione migliore, ma non con le potenze di cui parli tu.
Davide
|
Triciclo autocostruito, batteria comprata, motore comprato; i kilometri che faccio sono fatti miei :-) |
 |
|
|
uuuyea
Utente Master
    

2051 Messaggi |
Inserito il - 08/05/2010 : 21:13:43
|
Ecoman sei invidioso di Zraal ?
ahahaha
Io sono laureato qui io sono laureato la, io ho scoperto questo io ho scoperto quello, mi fate ridere, tutto quello che scoprite, tutto quello che pensate non è vostro ma è di chi vi ha creato ! Polvere alla polvere ! Memento mori ! L'umiltà è la migliore conoscenza ! |
Hai bisogno di aiuto? è disponibile il libro "Due Ruote e un Elettrone" >>> http://goo.gl/857ryG |
 |
|
|
rino2kit
Nuovo Utente
Veneto
9 Messaggi |
|
|
Barba 49
Utente Master
    

Toscana
36616 Messaggi |
Inserito il - 09/05/2010 : 20:15:46
|
Interessante, anche se questa applicazione serve per batterie da 12v nominali (14,4v max).  |
 |
|
|
Zraal
Nuovo Utente
Veneto
18 Messaggi |
Inserito il - 10/05/2010 : 01:28:38
|
non solo interessante, super bello, invece funziona anche per le LIFEPO4 ecc perché è regolabile, almeno così dice nel video... Ottimo, stimao raggiungendo l'obbiettivo del topic 8) anche se non tutti sono d'accordo sulla tipologia di mezzo, chi preferisce più leggero e scarno, chi invece l'idea di avere un'auto del genere piace proprio, vi ringrazio per aver dato importanti imput su questa cosa. Così a prima vista barba, questo sembra un regilatore di carica simile a quelli che avevi postati tu sul siyto francese raimbow.. qualcosa simile... OTTIMO RAGA!! |
 |
|
|
rino2kit
Nuovo Utente
Veneto
9 Messaggi |
Inserito il - 10/05/2010 : 21:29:08
|
| @barba49 questo componente da quello che ho capito, carica 2 celle da 3,6 e all'ingresso accetta una tensione da 5v a 32 v massimo 40v |
 |
|
|
fabianix
Utente Senior
   
Lombardia
1422 Messaggi |
Inserito il - 15/05/2010 : 12:40:08
|
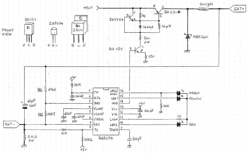
ho rinunciato a studiare tutta l'elettronica che gravita intorno al tema, non ho il tempo, tantomeno ho il tempo di progettare il regolatore di carica per li-ion o lifepo4 anche se mi piacerebbe, ma forse ho risolto la questione aggirando il problema. In sostanza si può sfruttare un comune pannello FV da 12V nominali (in realtà eroga 18V al meglio delle condizioni) per poi regolare la tensione su 50V, che è la tensione che viene fornita dal trasformatore 220V AC ad un charger per litio da 36V, mediante step-up converter che si trova a 20euri, per poi collegare la sua uscita direttamente al caricatore bypassando il trasformatore che è contenuto in ogni charger. Da quello che ho letto sui converter step-up l'uscita di 50V è sempre costante nonostante la variazione di tensione in ingresso, dato che i pannelli FV variano l'uscita al variare dell'esposizione al sole. Il resto lo fa il BMS (o il vclamp di jonathan)
lascio la parola agli esperti di elettronica
Immagine:
 35,8 KB |
 |
|
|
Caris
Utente Medio
 

Lombardia
211 Messaggi |
Inserito il - 14/12/2010 : 00:31:57
|
| fabianix ha scritto:
ho rinunciato a studiare tutta l'elettronica che gravita intorno al tema, non ho il tempo, tantomeno ho il tempo di progettare il regolatore di carica per li-ion o lifepo4 anche se mi piacerebbe, ma forse ho risolto la questione aggirando il problema. In sostanza si può sfruttare un comune pannello FV da 12V nominali (in realtà eroga 18V al meglio delle condizioni) per poi regolare la tensione su 50V, che è la tensione che viene fornita dal trasformatore 220V AC ad un charger per litio da 36V, mediante step-up converter che si trova a 20euri, per poi collegare la sua uscita direttamente al caricatore bypassando il trasformatore che è contenuto in ogni charger. Da quello che ho letto sui converter step-up l'uscita di 50V è sempre costante nonostante la variazione di tensione in ingresso, dato che i pannelli FV variano l'uscita al variare dell'esposizione al sole. Il resto lo fa il BMS (o il vclamp di jonathan)
lascio la parola agli esperti di elettronica
Immagine:
 35,8 KB
|
Ciao fabianix
Stavo cercando una soluzione per ricaricare la mia batteria Lifepo4 24v 10A con un pannello solare e mi è venuta fuori la tua discussione.
Io ho quanto ho capito devo aprire il mio charger che ho già aperto una volta e collegare il tutto con i pannelli solari.
Posso usare il circuito che hai indicato anche nel mio caso? Aggiustando la tensione di uscita in base al voltaggio di uscita del trasformatore del mio Charger.
Allego le foto del mio charger che è quello di elipsebikes.com da 5A
Immagine:
 344,85 KB
Immagine:
 343,62 KB
Dove lo posso trovare il circuito da 20€ che dici?
|
Torpado Pieghevole Alluminio 20" -Cyclone 3 chainwheel - Cycle Analist S.A. |
 |
|
|
Barba 49
Utente Master
    

Toscana
36616 Messaggi |
|
|
alex_audi
Utente Master
    

Emilia Romagna
2303 Messaggi |
Inserito il - 14/12/2010 : 10:56:45
|
Ringrazio fabian di avere citato una mia famosa frase. Concordo con von apro posito delle laureee. I miei consigli riguardo al progetto sono i seguenti:
PANNELLI SOLARI: Pannelli commerciali ad alti voltaggio raramente li troverai. Se vuoi stare sul commerciale devi scendere a compromessi. Integrare un pannello in un tetto presuppone invece doversi minimo sapersi saldare le celle fotovoltaiche tra loro per raggiungere il fotovoltaico desiderato. La soluzione piu economica per ovviare a questi problemi è attaccare un pannello come carro appendice al veicolo solo così riuscirai ad avere un pannello sufficientemente grande e commerciale per i tuoi voltaggi. Non lo dico io lo dice uno svizzero che ha fatto il giro del mondo con il suo carrello appendice fotovoltaico.
RICARICA BATTERIE Considerando il bassissimo apporto di ampere di un pannello che con la tua superficie e un voltaggio decente e l'inclinazione pessima dei pannelli quindi il bassissimo rendimento di quest'ultimi se sei fortunato caricherai a una media di 100 watt Supponiamo una batteria da 1kw/h che (è il minimo per un veicolo a 4 ruote visto che io lo usavo su una bici) diciamo che in 10 ore riuscirai a caricare la batteria comletamente. Solo dopo 10 ore di sole quindi solo d'estate e senza nuvole. Ti è quindi sufficiente fare una batteria molto piu capiente della massima carica giornaliera del pannello che non devi assolutamente preoccuparti dell overvolt perchè non arriverai mai al 90% di carica (dove è importante controllare i volt delle celle) soprattutto dopo che gli hai dato una bella scaricata col viaggio di andata al mattino. Il pannello non compenserà mai 10 o 20 km di scarica. E quando le batterie sono state scaricate puoi buttarci dentro tutto quello che vuoi. Basta che il voltaggio del pannello sia superiore a quello della batteria.
COMMERCIABILITA' Dovresti "solamente" cambiare il cervello di tutta l'umanità.... quindi è impossibile commercializzarlo Concordo con ecoman
IMMATRICOLAZIONE Sei Berlusconi o Gianni Agnelli o Montezemolo o Moratti o un amico? Se si ci riuscirai al 100% Se no lascia perdere Non voglio toglierti le speranze perchè una souzione c'è sempre. Puoi andartene dall'italia.
|
 |
|
|
fabianix
Utente Senior
   
Lombardia
1422 Messaggi |
Inserito il - 14/12/2010 : 13:48:54
|
ciao alex, come te la passi?? Io sono rimasto senza batteria, mannaggia a me e a quando non ti ho ascoltato, che continuavi a suggerirmi le headway..mi è toccato acquistare uno scooter per poter andare al lavoro..va bè, lasciamo perdere..
tornando al FV: anch'io ho delle difficoltà a capire in che punto del charger mettere i 50V che escono dallo step-up, dopo aver preso un paio di scosse ho rinunciato a posizionare puntali qua e là cercando sti cavolo di 50V in uscita dal trasformatore
puoi aiutarci tu? |
 |
|
|
Caris
Utente Medio
 

Lombardia
211 Messaggi |
Inserito il - 14/12/2010 : 15:42:30
|
@Barba 49 grazie per la tua segnalazione.... mi piacerebbe poter caricare la batteria Lifepo4 con pannelli fotovoltaici o alternatori mossi dal vento.
Gli sted up che ho visto nei vari link sono costosi circa 120€ e sono per chi vorrebbe far funzionare motori da una batteria a 12v.
Io vorrei solo caricare la batteria con poca energia rinnovabile quindi Ampere alti non mi servono.. Quello indicato nella foto a 20€ se fosse regolabile o combaciasse con il voltaggio di uscita del trasformatore del mio charger sarebbe quello che ho bisogno prima di costruirmi il pannello solare o comprarlo.
Ho fatto un giro su ebay ma non ne hi visti.
Ps. Ho comprato poi l'inverter 24V 1500w-2000w su ebay a 55€ e sono riuscito a far funzionare il forno a Microonde da 1300w.
La batteria era appena sufficiente a farlo funzionare ma penso che con una batteria da 15A andrebbe bene... più avanti girerò un video e lo metto online... |
Torpado Pieghevole Alluminio 20" -Cyclone 3 chainwheel - Cycle Analist S.A. |
 |
|
|
imayoda
Utente Master
    

Emilia Romagna
2826 Messaggi |
Inserito il - 14/12/2010 : 15:49:51
|
| le tua batteria ha un bms , credo non si difficile applicarci un circuito limitato in Ampere e a voltaggio variabile.. |
 |
|
|
Daniele Consolini
Utente Master
    

Lombardia
4753 Messaggi |
Inserito il - 14/12/2010 : 16:14:29
|
Dico in primis che non ho letto tutto, ma mi pare di capire che c'è chi ha voglia di usare un comune charger per caricare da pannello fotovoltaico. Dico chiara la mia opinione: SCORDATEVELO. Il principio di funzionamento dei nostri STEP DOWN è analogo a quello degli STEP UP ma non sono intercambiabili. Non c'è modifica che tenga. Bisogna cambiare trasformatore, oscillatore, rete di retroazione...ci vuole un altro apparecchio! La cosa più semplice e anche elettricamente peggiore da fare, se non si trova un charger che funziona ad una tensione sufficientemente bassa da attaccarci un pannello, è prendere uno step up da auto (12 o 24Vin) che da in uscita la 220 alla quale collegare direttamente il charger originale. Dal punto di vista del rendimento è una fetecchia e poi serve un pannello spropositato. Altra storia sarebbe fare un pannello da 100V-150V (i pannelli da tetto in stringa possono raggiungere i 500V) per collegare direttamente il charger che "teoricamente" deve andare da 80V a 240V. Per fare un super pannellone di questa tensione serve comunque qualcosa di grosso, in grado di erogare almeno 1kW! Secondo me non ne vale troppo la pena. |
Un viaggio in bicicletta libera l'anima |
 |
|
|
Caris
Utente Medio
 

Lombardia
211 Messaggi |
Inserito il - 14/12/2010 : 18:06:27
|
| Daniele Consolini ha scritto:
Dico in primis che non ho letto tutto, ma mi pare di capire che c'è chi ha voglia di usare un comune charger per caricare da pannello fotovoltaico. Dico chiara la mia opinione: SCORDATEVELO. Il principio di funzionamento dei nostri STEP DOWN è analogo a quello degli STEP UP ma non sono intercambiabili. Non c'è modifica che tenga. Bisogna cambiare trasformatore, oscillatore, rete di retroazione...ci vuole un altro apparecchio! La cosa più semplice e anche elettricamente peggiore da fare, se non si trova un charger che funziona ad una tensione sufficientemente bassa da attaccarci un pannello, è prendere uno step up da auto (12 o 24Vin) che da in uscita la 220 alla quale collegare direttamente il charger originale. Dal punto di vista del rendimento è una fetecchia e poi serve un pannello spropositato. Altra storia sarebbe fare un pannello da 100V-150V (i pannelli da tetto in stringa possono raggiungere i 500V) per collegare direttamente il charger che "teoricamente" deve andare da 80V a 240V. Per fare un super pannellone di questa tensione serve comunque qualcosa di grosso, in grado di erogare almeno 1kW! Secondo me non ne vale troppo la pena.
|
E se collego il mio step up direttamente alla batteria regolandolo a 30 volt di uscita avendo una batteria da 24v 10a non riesco a caricarla con un pannello solare esposto bene al sole? Anche se ci metto 3 giorni non mi importa.... |
Torpado Pieghevole Alluminio 20" -Cyclone 3 chainwheel - Cycle Analist S.A. |
 |
|
|
mineblu
Utente Attivo
  
Friuli-Venezia Giulia
975 Messaggi |
Inserito il - 14/12/2010 : 19:01:51
|
Ma i pannelli sono modificabili a piacere. Basta mettere in serie piu elementi per avere una tensione abbastanza alta,da abbasare poi con un step down. Oppure usare un fliback che permette di avere una tensione maggiore o minore in uscita rispetto all' ingresso. Oppure due regolatori, uno step-down e uno step-up da usare alternativamente. |
RH 205 HT |
 |
|
|
Daniele Consolini
Utente Master
    

Lombardia
4753 Messaggi |
Inserito il - 14/12/2010 : 23:09:31
|
Caris, non sono espertissimo di pannelli fotovoltaici, chiederò ad un amico che ha studiato come si progettano gli impianti fotovoltaici. Per certo, a memoria, ricordo che una stringa di pannelli (tanti pannelli in serie) da tetto può arrivare fino a 500V. Bisogna mettere un diodo in parallelo ad ogni pannello ed uno in serie ad ogni stringa. Se non ricordo male, i pannelli arrivano fino a 250W (molto grossi) quindi teoricamente con 8 pannelli in serie da 12V 80W puoi usare un piccolo charger di quelli che vanno a 220V (80-240V). Altrimenti puoi usare anche 3 pannelli da 80W->250W in serie e collegarli direttamente alle batterie, ponendo in serie alla stringa un (doppio?) regolatore di corrente da 1.5->4A (facilmente autocostruibile) e Vclamp ben dissipare il calore di bilanciamento. |
Un viaggio in bicicletta libera l'anima |
 |
|
|
fabianix
Utente Senior
   
Lombardia
1422 Messaggi |
Inserito il - 15/12/2010 : 10:24:50
|
scusate, ma c'è qualcosa che non torna:
se questo è lo schema di un charger per batterie litio 36V
Immagine:
 209,25 KB
se un pannello FV comune da 80-100W eroga in maniera variabile (dipende dal sole) da 12V a max 18V (dati di targa)
se lo step up che ho comprato da ebay
http://cgi.ebay.it/In-5-40V-Out-12-50V-Adjustable-DC-DC-Step-up-Converter-/140359290091?pt=LH_DefaultDomain_0&hash=item20ae10cceb
accetta in ingresso tensioni variabili da 5V a 40V e ne fa uscire da 12V a 50V costanti
mi dite qual'è il problema nel collegare lo step up regolato a 50V all'ingresso a 50V dello schema postato sopra?
ps: poi ne serve un altro a 5V per alimentare il chip ma potrei metterci anche una batteria |
 |
|
|
imayoda
Utente Master
    

Emilia Romagna
2826 Messaggi |
Inserito il - 15/12/2010 : 14:06:23
|
il problema essenziale è limitare la corrente di carica della batteria: infatti se il pannello raggiunge già la sua tensione di lavoro alle prime luci, non altrettanto succede alla corrente che varierà nel arco della giornata o dell'insolazione.. se al capo dello step up chiedi 3A ad un determinato voltaggio ma in ingresso non hai la corrente necessaria, probabilmente si spegnerà oppure anche peggio  |
 |
|
|
fabianix
Utente Senior
   
Lombardia
1422 Messaggi |
Inserito il - 15/12/2010 : 16:24:20
|
il caricatore ha una tensione a pieno carico di 41.2V e una corrente massima di carica di 1.8A in teoria avrei un picco di 75W circa; chiedere 75W all'uscita dello step up vorrebbe dire 50V e 1,5A, mentre in ingresso ho un range di...vediamo un pò:
pannello da 100W http://www.ecopolis-italia.com/doc_prodotti/IS100P_IS110P_IT_mono.pdf
Tensione al punto di massima potenza (Vmp) Volts 17,3 Corrente al punto di massima potenza (Imp) Amps 5,8
fanno per l'appunto 100W, ho un assorbimento max di 75W quindi diciamo che finchè il pannello rende da 100W a 83W dovrei starci dentro (83W e non 75W perchè lo step up ha un rendimento max del 90%)
giustamente dice imayoda "cosa succede se vado sotto quella soglia"? Mi viene da pensare che equivale a mettere in corto (quasi) il pannello FV perchè è come se esercitassi un forte carico resistivo
|
 |
|
|
fabianix
Utente Senior
   
Lombardia
1422 Messaggi |
Inserito il - 15/12/2010 : 16:37:58
|
mi rispondo da solo:
http://www.national.com/mpf/LM/LM2577.html#Overview
1)Current-mode operation for improved transient response, line regulation, and current limit 2) Output switch protected by current limit, under-voltage lockout, and thermal shutdown 3) Soft-start function reduces in-rush current during start-up |
 |
|
Discussione  |
|
|
|